Posted by: Northwest Eye in General on November 2, 2025
Overview
Laser peripheral iridotomy (LPI) is a minimally invasive procedure that can help relieve intraocular pressure by creating a small opening in the iris. This procedure is especially beneficial for those dealing with narrow-angle glaucoma.
We understand that facing such a procedure can be daunting. It’s common to feel anxious about what lies ahead. However, LPI not only helps prevent acute glaucoma attacks but also promotes a quicker recovery. Many patients find reassurance in knowing that they can return to their daily activities relatively soon after the procedure.
It’s important to be aware of the potential risks involved, such as temporary vision changes and fluctuations in intraocular pressure. Understanding these aspects can empower you to make informed decisions about your treatment.
We are here to help you through this process, ensuring you feel supported every step of the way. Remember, you’re not alone in this journey; many have walked this path and emerged with positive outcomes.
If you have any questions or concerns, please don’t hesitate to reach out. Your health and peace of mind are our top priorities.
Introduction
Laser peripheral iridotomy (LPI) is a vital procedure that can significantly impact your eye health, especially if you’re at risk for angle-closure glaucoma. We understand that the idea of undergoing a medical procedure can be daunting, and it’s common to have questions about what to expect. By creating a small opening in the iris, this minimally invasive technique helps relieve intraocular pressure, which can prevent serious eye conditions.
However, many people are unsure about the benefits and risks associated with LPI. It’s completely normal to feel uncertain, and we’re here to help you navigate these complexities with confidence. Before considering laser peripheral iridotomy, it’s important to understand both the potential advantages and the considerations involved.
We encourage you to discuss any concerns with your eye care professional, who can provide personalized insights tailored to your situation. Remember, you’re not alone in this journey; many patients have successfully undergone this procedure and found relief. Together, we can ensure that you feel informed and supported every step of the way.
Define Laser Peripheral Iridotomy and Its Purpose
Laser peripheral iridotomy (LPI) is a minimally invasive surgical technique that aims to create a small opening in the peripheral part of the iris, which is the colored part of your eye. We understand that concerns about eye health can be overwhelming, and the primary purpose of laser peripheral iridotomy is to alleviate intraocular pressure by facilitating the flow of aqueous humor, the fluid within the eye. The laser peripheral iridotomy procedure is especially beneficial for patients with narrow-angle eye conditions, where the angle between the iris and cornea is too narrow, potentially leading to elevated pressure and vision loss.
By creating this opening, laser peripheral iridotomy helps prevent acute eye pressure attacks, offering peace of mind for individuals at risk of developing this condition. Recent studies suggest that laser peripheral iridotomy can significantly lower intraocular pressure, making it an essential choice in managing eye conditions. Moreover, advancements in technology have enhanced the accuracy and results of this procedure, ensuring improved experiences and outcomes for individuals.
According to Prof Mingguang, the prophylactic effect of laser peripheral iridotomy is modest but significant, highlighting its role in preventing the progression of primary angle closure disease. It’s common to feel uncertain about treatment options, especially when millions in the United States are affected by primary angle closure eye disease. This underscores the importance of laser peripheral iridotomy as a treatment option.
A case study on ocular biometric risk factors for progression has shown that specific measurements can help identify individuals at higher risk. This further emphasizes the need for effective interventions such as laser peripheral iridotomy. Remember, we are here to help you through this process, ensuring you feel supported every step of the way.

Identify Conditions Treated by LPI and Associated Symptoms
Laser peripheral iridotomy is a procedure designed to help manage narrow-angle eye pressure and prevent episodes of acute eye conditions. We understand that experiencing symptoms like severe eye pain, headaches, nausea, vomiting, blurred vision, or seeing halos around lights can be distressing. Recognizing these symptoms is crucial for timely intervention and treatment, and we’re here to support you through this process.
Laser peripheral iridotomy (LPI) may be particularly important for individuals with a history of angle-closure glaucoma or those who have anatomical features that increase their risk of developing this condition. It’s common to feel anxious about these potential risks, but knowing that there are effective treatments available can provide reassurance.
If you or a loved one is experiencing any of these symptoms, please don’t hesitate to reach out for help. We are here to guide you and ensure you receive the care you need.

Explain the LPI Procedure: Step-by-Step Overview
The Laser Peripheral Iridotomy (LPI) procedure typically unfolds in several key steps that we want you to feel comfortable with:
-
Preoperative Assessment: We understand that this can be a concerning time. The ophthalmologist will perform a comprehensive eye examination, measuring intraocular pressure and evaluating the angle of the anterior chamber. This helps determine if the procedure is necessary. Laser peripheral iridotomy (LPI) is often recommended as a preventive measure before symptoms of angle-closure glaucoma occur, so you can feel reassured.
-
Anesthesia: To ensure your comfort, topical anesthetic drops are applied to numb your eye. This step is essential, allowing you to experience the process with minimal discomfort.
-
Laser Application: During the procedure, the surgeon uses a specialized laser to create a small opening in the peripheral iris. A contact lens is placed on your eye to aid in precision. This action is designed to reduce trauma to the surrounding tissues, improving safety and comfort for you.
-
Post-Operation Monitoring: After the operation, we’ll observe you for a short duration to check for any immediate complications. While some may experience mild discomfort, this sensation typically resolves quickly. It’s common to have transient bleeding from the iris and mild light sensitivity, but we’re here to support you through it.
-
Follow-Up Care: You’ll be scheduled for follow-up visits to evaluate healing and monitor intraocular pressure. This ensures the treatment is effective and addresses any concerns you may have. Anti-inflammatory medication may be prescribed for a few days to prevent significant inflammation.
Many patients describe a feeling similar to a ‘pop’ or pin-prick during the laser application, but rest assured, the process is typically well-tolerated. After the procedure, it’s common to experience temporary blurry vision or a foreign body sensation, which usually subsides shortly after. Overall, laser peripheral iridotomy (LPI) is recognized for its low risk of complications and is considered a secure choice for managing narrow-angle eye conditions.
We are here to help you through this process, and we want you to feel supported every step of the way.

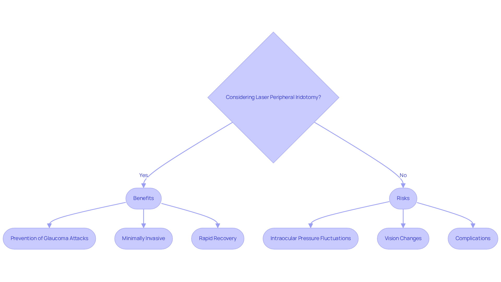
Evaluate Risks and Benefits of Laser Peripheral Iridotomy
Laser Peripheral Iridotomy (LPI) offers several important benefits that can help ease your concerns:
-
Prevention of Glaucoma Attacks: We understand that the thought of glaucoma can be frightening. The procedure known as laser peripheral iridotomy creates an alternative pathway for aqueous humor, significantly reducing the risk of acute glaucoma episodes, which can provide peace of mind.
-
Minimally Invasive: It’s common to feel anxious about procedures, but rest assured, the laser peripheral iridotomy is quick, usually taking just a few minutes, and is performed on an outpatient basis. You can go home the same day.
-
Rapid Recovery: Most individuals experience minimal downtime. You’ll likely be able to return to your regular activities shortly after the procedure, allowing you to get back to what you love without much interruption.
However, it’s also important to be aware of the potential risks associated with LPI:
-
Intraocular Pressure Fluctuations: Some patients may notice temporary increases in intraocular pressure after the procedure. This is something we monitor closely.
-
Vision Changes: Occasionally, individuals might observe changes in their vision, such as glare or halos around lights. We understand how unsettling this can be, but these effects are usually temporary.
-
Complications: Although rare, complications like bleeding or infection can occur. It’s essential to discuss these risks with your ophthalmologist to weigh the benefits against any potential drawbacks. Remember, we are here to help you through this process and answer any questions you may have.

Conclusion
Laser peripheral iridotomy (LPI) is a vital procedure designed to enhance your eye health by reducing intraocular pressure and preventing acute glaucoma episodes. By creating a small opening in the iris, LPI facilitates the flow of aqueous humor, which is crucial for individuals at risk of narrow-angle glaucoma. This minimally invasive technique not only alleviates anxiety surrounding eye health but also offers a proactive solution for managing potential complications associated with elevated eye pressure.
We understand that navigating eye health concerns can be overwhelming. Throughout this article, we’ve highlighted the importance of recognizing symptoms related to narrow-angle conditions, the step-by-step procedure of LPI, and the balance between its benefits and risks. The procedure is quick, typically performed on an outpatient basis, and boasts a rapid recovery time, making it an accessible option for many. However, it’s essential to be aware of potential risks, such as temporary vision changes or fluctuations in intraocular pressure, to make informed decisions about your care.
In conclusion, understanding laser peripheral iridotomy is crucial for individuals at risk of angle-closure glaucoma. This procedure not only provides significant preventive benefits but also enhances overall eye health. If you’re experiencing symptoms or have a family history of related conditions, we encourage you to seek consultation with an ophthalmologist. Timely intervention can lead to peace of mind and better outcomes for your vision. Embracing proactive eye care is essential in safeguarding your vision and ensuring lasting ocular health. We are here to help you through this process.
Frequently Asked Questions
What is laser peripheral iridotomy (LPI)?
Laser peripheral iridotomy (LPI) is a minimally invasive surgical technique that creates a small opening in the peripheral part of the iris, the colored part of the eye.
What is the primary purpose of laser peripheral iridotomy?
The primary purpose of laser peripheral iridotomy is to alleviate intraocular pressure by facilitating the flow of aqueous humor, the fluid within the eye.
Who can benefit from laser peripheral iridotomy?
Laser peripheral iridotomy is especially beneficial for patients with narrow-angle eye conditions, where the angle between the iris and cornea is too narrow, potentially leading to elevated pressure and vision loss.
How does laser peripheral iridotomy help prevent eye pressure attacks?
By creating an opening in the iris, laser peripheral iridotomy helps prevent acute eye pressure attacks, providing peace of mind for individuals at risk of developing this condition.
What impact does laser peripheral iridotomy have on intraocular pressure?
Recent studies suggest that laser peripheral iridotomy can significantly lower intraocular pressure, making it an important option for managing certain eye conditions.
How has technology improved laser peripheral iridotomy?
Advancements in technology have enhanced the accuracy and results of laser peripheral iridotomy, ensuring improved experiences and outcomes for individuals undergoing the procedure.
What does research say about the effectiveness of laser peripheral iridotomy?
According to Prof Mingguang, the prophylactic effect of laser peripheral iridotomy is modest but significant, highlighting its role in preventing the progression of primary angle closure disease.
Why is laser peripheral iridotomy important for individuals with primary angle closure eye disease?
Millions in the United States are affected by primary angle closure eye disease, underscoring the importance of laser peripheral iridotomy as a treatment option for preventing further complications.
How can ocular biometric risk factors relate to laser peripheral iridotomy?
A case study has shown that specific ocular biometric measurements can help identify individuals at higher risk for progression, emphasizing the need for effective interventions like laser peripheral iridotomy.





