Posted by: Northwest Eye in General on December 30, 2025
Introduction
Pink eye, or conjunctivitis, can really disrupt your daily life. We understand how uncomfortable the symptoms can be and the worry that comes with its contagious nature. Thankfully, there are many natural remedies that can offer quick relief and promote healing, providing a comforting alternative to over-the-counter medications.
But with so many home treatments available, it’s common to feel overwhelmed. How do you know which methods are truly effective and safe? This article explores ten natural remedies for pink eye, empowering you to navigate your options and find solace amidst the irritation.
Apply Warm Compresses to Alleviate Pink Eye Symptoms
We understand that dealing with eye issues can be distressing. Using a warm compress can be a gentle way to soothe the affected area, as it helps increase blood circulation and reduce swelling.
To apply this method, simply soak a clean cloth in warm water, wring it out, and gently place it over your closed eye for about 5 to 10 minutes. This simple step can help loosen any crusted discharge and alleviate discomfort in your eye, making you feel more at ease.
Remember, it’s common to feel a bit overwhelmed when facing discomfort in your eye, but you’re not alone in this. We are here to help you through this process and support your recovery.

Use Cool Compresses for Itch Relief in Pink Eye
We understand that dealing with pink eye can be quite uncomfortable. A cool compress can be a simple yet effective way to alleviate those feelings. To use it, just soak a clean cloth in cold water, wring it out, and gently apply it to the eyes for about 10 to 15 minutes.
This method not only provides relief but also helps with itching and inflammation. Remember, it’s common to feel a bit overwhelmed, but taking these small steps can make a significant difference in your comfort. We are here to help.

Rinse Eyes with Saline Solution to Remove Irritants
We understand that dealing with pink eye can be uncomfortable and concerning, and a natural pink eye remedy could provide relief. Rinsing your eyes with a saline solution is a gentle and effective way to remove irritants and ease discomfort. You can easily find saline solution at your local pharmacy, or if you prefer, you can make your own by mixing 1 teaspoon of salt in 2 cups of distilled water.
When applying the solution, use a clean dropper to gently place it in the affected eye. Studies have shown that saline rinses can help clear away debris and irritants, providing much-needed relief. It’s crucial to maintain proper hygiene during this process to prevent any further irritation or infection.
Using a saline solution regularly can be beneficial in managing conjunctivitis. Research highlights their effectiveness in soothing irritation and promoting healing. However, while saline rinses can offer symptomatic relief, it’s important to remember that they should be part of a broader treatment plan, especially if symptoms persist or worsen.
We are here to help you through this process, and we encourage you to reach out if you have any questions or concerns about your treatment.

Apply Tea Bags as Natural Compresses for Comfort
If you’re looking for a gentle way to find comfort, using tea bags as a natural compress might be just what you need. Start by steeping the tea bags in hot water, then let them cool down a bit. Once they’re at a comfortable temperature, place them softly over your closed eyelids for about 10 to 15 minutes. The tannins in tea are known for their anti-inflammatory properties, which can help dark circles, puffiness, and redness.
We understand that dealing with pink eye can be frustrating. This simple remedy not only provides a soothing effect but also helps to revitalize tired vision. Many herbalists and eye care experts recommend this method as a natural solution for its ability to reduce swelling and irritation, especially for conditions like pink eye. Consistent use – ideally 2 to 3 times a week – can enhance the appearance around your eyes, giving you a refreshed appearance.
However, it’s important to ensure that the tea bags are properly sterilized to avoid any risk of infection. Remember, you’re not alone in this; many people have found relief through this method using tea bags on your eyelids. As Cynthia Cobb, DNP, APRN, notes, ‘Using tea bags is a popular remedy for reducing redness or other color changes.’ We are here to help you through this process and support your journey to comfort.
Mix Honey and Warm Water for a Soothing Eye Wash
If you’re feeling discomfort in your eyes, we understand how unsettling that can be. Using a simple and soothing pink eye remedy can help. To create one, mix:
- 1 teaspoon of honey
- 1 cup of warm distilled water
Using a clean dropper, gently apply a few drops into the affected eye.
Honey is considered a natural pink eye remedy because it possesses properties that can alleviate irritation and promote healing, providing you with some relief during this uncomfortable time. Remember, taking care of your eyes is important, and we are here to help you through this process. If you have any concerns, don’t hesitate to reach out for further support.

Keep Eye Area Clean to Prevent Further Irritation
Keeping the area around your eyes clean is essential for preventing irritation and infections, and a clean routine can be beneficial. We understand that it can be concerning to think about these issues, but maintaining hygiene is a simple yet powerful habit you can adopt. Research shows that proper handwashing can significantly reduce the risk of infections affecting your eyes, including inflammation of the membrane, which often leads to preventing conjunctivitis irritation. In fact, studies indicate that people who wash their hands regularly are less likely to develop conditions such as conjunctivitis, for which a warm compress can be effective.
To further minimize irritation, gently wipe away any discharge from your eyelids with a clean, damp cloth. This small action not only helps keep the area around your eyes clean but also lowers the chances of transferring bacteria to that sensitive region. Remember, ophthalmologists emphasize that avoiding touching your eyes with unwashed hands is crucial in maintaining proper hand hygiene.
By adopting these simple practices, you can effectively reduce irritation and discomfort. We are here to help you through this process, ensuring that you feel supported every step of the way.

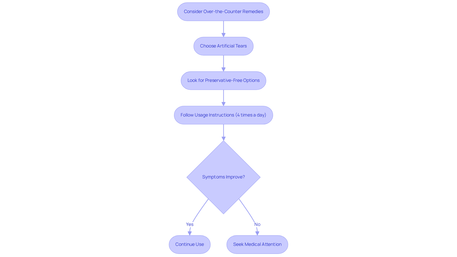
Consider Over-the-Counter Remedies When Necessary
Over-the-counter lubricating eye drops, often referred to as artificial tears, play a vital role in easing dryness and irritation associated with conjunctivitis. We understand that dealing with eye discomfort can be frustrating, so when choosing a product, look for those that serve as a natural pink eye remedy for relief. These can offer the targeted comfort you need.
Research shows that artificial tears can significantly improve signs of conjunctivitis, with most cases of conjunctivitis clear up in about a week. Many patients report feeling relief within a month of consistent use, typically around four times a day. For the best results, it’s important to follow the instructions on the packaging.
Pharmacists often recommend preservative-free formulations, which can be used up to ten times daily. This ensures you receive the necessary lubrication without the risk of irritation from preservatives. It’s common to feel overwhelmed by the options, but know that these formulations are designed with your comfort in mind.
Moreover, studies indicate that using preservative-free formulations, like artificial tears, is effective in alleviating issues related to both viral and bacterial conjunctivitis. While bacterial conjunctivitis may take up to two weeks to resolve completely, most cases of pink eye take about a week to resolve. If you notice that your symptoms worsen or don’t improve after a few days, please seek medical attention. Remember, we are here to help you through this process.

Consult Northwest Eye for Persistent or Severe Symptoms
If you’re noticing that symptoms linger for several days or seem to worsen, it’s crucial to reach out to an effective management of your eye health. At Northwest Eye, our dedicated specialists are ready to conduct thorough examinations and offer solutions tailored to your unique needs. Ongoing symptoms like redness, discharge, or pain can indicate conditions that require professional attention. We understand that ignoring these signs can lead to complications, as infections may escalate and impact your overall eye health.
Did you know that over 5 million visits to healthcare professionals each year are due to eye issues? This statistic highlights just how important it is to seek help. As Dr. Sezen Karakus, an ophthalmologist, wisely points out, “Only an eye specialist can diagnose what is causing conjunctivitis, so it is important that you see an eye doctor regarding your condition.” This statement underscores the necessity of a proper diagnosis to ensure effective treatment.
We are here to help you through this process, providing the support and care you need.
Avoid Dangerous Home Remedies for Pink Eye
We understand that dealing with pink eye can be concerning, and it’s important to approach treatment with caution regarding unproven remedies like urine or breast milk. Avoid these remedies, as these can introduce harmful bacteria and worsen your condition. Research shows that these treatments not only lack effectiveness but can also lead to complications. For instance, using unsafe techniques may prolong your issues or increase inflammation.
Experts consistently advise against these practices, emphasizing the importance of sticking to safe, evidence-based treatments. It’s essential to recognize that symptoms like redness can signal various eye conditions, such as cataracts or diabetic retinopathy, which need professional evaluation.
Instead, let’s focus on the recommended approaches that ensure comfort and promote healing through a natural pink eye remedy. If you experience pain, light sensitivity, or discharge, please seek medical attention without delay. Remember, we are here to help you through this process.

Understand Pink Eye: Symptoms, Contagion, and Treatment Options
Pink eye, or conjunctivitis, can be quite distressing, marked by redness, itching, and discharge from the eye. It’s important to know that this condition can arise from bacteria, viruses, or allergens. Understanding these symptoms and how pink eye spreads can empower you to take the right steps to prevent infection and seek timely treatment.
We understand that dealing with pink eye can be frustrating. Recent research underscores how contagious pink eye can be, especially in its viral and bacterial forms. One patient shared their relief after receiving help from EyeCare America, saying, “I had my second visit yesterday and after taking the antibiotic eye drops and ointment for a month, my eyes are much improved and more comfortable.” This highlights just how crucial it is to seek professional assistance for effective treatment.
When it comes to treating pink eye, the approach varies based on the underlying cause. For bacterial infections, antibiotic eye drops are often the go-to solution. On the other hand, viral conjunctivitis usually resolves on its own. If allergies are the culprit, antihistamines or anti-inflammatory medications can help. We encourage you to consult with an ophthalmologist to find the most effective treatment plan tailored to your needs.
In addition to medical treatments, a natural pink eye remedy can help ease the discomfort associated with pink eye. Warm compresses can soothe irritation, saline rinses can cleanse the eye, and staying hydrated supports overall eye health. By combining these methods, you can enhance your comfort and promote healing while minimizing the risk of spreading the infection. A case study illustrates this well: a patient reported significant improvement in their eye condition after following their prescribed treatment, reinforcing the importance of seeking timely care.

Conclusion
Understanding and managing pink eye, or conjunctivitis, can truly enhance your comfort and promote healing. We know how frustrating this condition can be, and that’s why we’ve outlined various natural remedies that can offer relief. These include:
- Warm and cool compresses
- Saline solutions
- Tea bags
- Honey eye washes
Each method brings unique benefits, and it’s essential to remember the importance of proper hygiene and consulting a professional if symptoms persist.
Key insights highlight the effectiveness of warm compresses in soothing irritation, the role of saline solutions in cleansing the eyes, and the calming properties of tea bags and honey. Maintaining eye hygiene is crucial in preventing further irritation or infection. While home remedies can alleviate discomfort, they should complement a broader treatment plan, especially in cases of severe or lingering symptoms.
Ultimately, taking proactive steps in managing your pink eye symptoms can lead to a quicker recovery and improved eye health. Embracing these natural remedies, alongside consulting with healthcare professionals when necessary, empowers you to navigate your eye care effectively. Remember, prioritizing your eye health not only alleviates discomfort but also enhances your overall well-being. We are here to help you through this process.
Frequently Asked Questions
How can warm compresses help with pink eye symptoms?
Warm compresses can soothe the affected area by increasing blood circulation and reducing swelling. They help loosen crusted discharge and alleviate discomfort.
How do I apply a warm compress for pink eye?
Soak a clean cloth in warm water, wring it out, and gently place it over your closed eye for about 5 to 10 minutes.
What is the purpose of using a cool compress for pink eye?
A cool compress provides immediate comfort by alleviating itching and inflammation, and it can also help reduce swelling.
How do I use a cool compress for relief from pink eye symptoms?
Soak a clean cloth in cold water, wring it out, and gently apply it to the affected eye for about 10 to 15 minutes.
How can rinsing my eyes with saline solution help with pink eye?
Rinsing with saline solution helps remove irritants and ease discomfort, providing relief from symptoms associated with pink eye.
How can I make a saline solution for rinsing my eyes?
You can make your own saline solution by mixing 1 teaspoon of salt in 2 cups of distilled water.
What is the proper way to apply saline solution to my eye?
Use a clean dropper to gently place the saline solution in the affected eye.
Is it important to maintain hygiene when using saline solution for pink eye?
Yes, maintaining proper hygiene is crucial to prevent further irritation or infection during the rinsing process.
Can saline rinses be part of a broader treatment plan for pink eye?
Yes, while saline rinses can provide symptomatic relief, they should be part of a broader treatment plan, especially if symptoms persist or worsen.
List of Sources
- Apply Warm Compresses to Alleviate Pink Eye Symptoms
- What doctors wish patients knew about pink eye (https://ama-assn.org/public-health/population-health/what-doctors-wish-patients-knew-about-pink-eye)
- Pink Eye: Quick Home Remedies (https://aao.org/eye-health/diseases/pink-eye-quick-home-remedies)
- Use Cool Compresses for Itch Relief in Pink Eye
- mayoclinic.org (https://mayoclinic.org/diseases-conditions/pink-eye/diagnosis-treatment/drc-20376360)
- How to Identify and Treat Pink Eye Quickly & Effectively (https://shadygroveophthalmology.com/how-to-identify-and-treat-pink-eye-quickly-and-effectively)
- 7 Effective Home Remedies for Pink Eye Relief | Northwest Eye (https://nweyeclinic.com/7-effective-home-remedies-for-pink-eye-relief)
- How to Get Rid of Pink Eye Fast – GoodRx (https://goodrx.com/conditions/eye-infection/how-get-rid-pink-eye-fast?srsltid=AfmBOoqpN2fb4Q6Oj0JIC5iJf1ch6Lc4GwBKh_uIKl4zM3M7cXs_LaOq)
- pmc.ncbi.nlm.nih.gov (https://pmc.ncbi.nlm.nih.gov/articles/PMC11826748)
- Rinse Eyes with Saline Solution to Remove Irritants
- Pink Eye Infection: Causes, Remedies & Prevention Tips (https://elpis-healthcare.com/blogs/pink-eye-infection)
- Pink Eye Treatment Options and At-Home Remedies (https://health.com/condition/eye-health/pink-eye-treatment)
- Eye Irrigation For Conjunctivitis (https://nyulangone.org/conditions/conjunctivitis/treatments/eye-irrigation-for-conjunctivitis)
- Pink Eye (Conjunctivitis) Treatment and Diagnosis (https://allaboutvision.com/conditions/infections-allergies/conjunctivitis/pink-eye-treatment)
- Top 5 Benefits of Using Saline Eye Rinse for Eye Care (https://mypear.ca/top-5-benefits-of-using-saline-eye-rinse-for-eye-care?srsltid=AfmBOoojROl5EMTnkRpdT8QGT_zYT3SzFjNCCxF7ZE7hpmF7owpv9eJE)
- Apply Tea Bags as Natural Compresses for Comfort
- Tea bags for eyes: Follow these 8 tips to reduce puffiness and dark circles (https://healthshots.com/how-to/tips-to-use-tea-bags-for-eyes)
- 7 Effective Home Remedies for Pink Eye Relief | Northwest Eye (https://nweyeclinic.com/7-effective-home-remedies-for-pink-eye-relief)
- healthline.com (https://healthline.com/health/tea-bags-for-eyes)
- Brighten Up! 🌟 Tips for reducing under-eye bags. – Orentreich Medical Group (https://orentreich.com/brighten-up-🌟-tips-for-reducing-under-eye-bags)
- Tea bags for eyes: Benefits and how to use (https://medicalnewstoday.com/articles/326300)
- Keep Eye Area Clean to Prevent Further Irritation
- nvisioncenters.com (https://nvisioncenters.com/survey-americas-bad-eye-care-habits)
- Contact Lens Wearer Demographics and Risk Behaviors for Contact Lens-Related Eye Infections — United States, 2014 (https://cdc.gov/mmwr/preview/mmwrhtml/mm6432a2.htm)
- Consider Over-the-Counter Remedies When Necessary
- Over-the-Counter Pink Eye Medication and Remedies (https://healthline.com/health/eye-health/over-the-counter-pink-eye-medicine)
- Checking your browser – reCAPTCHA (https://pmc.ncbi.nlm.nih.gov/articles/PMC9840372)
- Pink Eye: Quick Home Remedies (https://aao.org/eye-health/diseases/pink-eye-quick-home-remedies)
- Eye drops for pink eye: Types and how to use them (https://medicalnewstoday.com/articles/pink-eye-drops)
- Consult Northwest Eye for Persistent or Severe Symptoms
- Pink Eye (https://hopkinsmedicine.org/health/conditions-and-diseases/pink-eye)
- 4 Steps to Address Crusty Eyes in the Morning | Northwest Eye (https://nweyeclinic.com/4-steps-to-address-crusty-eyes-in-the-morning)
- mayoclinic.org (https://mayoclinic.org/diseases-conditions/pink-eye/diagnosis-treatment/drc-20376360)
- Understanding Eye Pain in One Eye: Causes, Symptoms, and Treatments | Northwest Eye (https://nweyeclinic.com/understanding-eye-pain-in-one-eye-causes-symptoms-and-treatments)
- When to See a Doctor for an Eye Infection: When is it Serious and Which Doctor to See (https://doctorondemand.com/blog/health/when-to-see-a-doctor-for-an-eye-infection)
- Avoid Dangerous Home Remedies for Pink Eye
- What doctors wish patients knew about pink eye (https://ama-assn.org/public-health/population-health/what-doctors-wish-patients-knew-about-pink-eye)
- How to Treat Pink Eye (https://cdc.gov/conjunctivitis/treatment)
- mayoclinichealthsystem.org (https://mayoclinichealthsystem.org/hometown-health/speaking-of-health/changing-the-approach-to-pink-eye)
- Understand Pink Eye: Symptoms, Contagion, and Treatment Options
- aao.org (https://aao.org/eyecare-america/patient-quotes)





