Posted by: Northwest Eye in General on November 22, 2025
Introduction
Understanding the complexities of eye health is essential, especially when it comes to common yet often misunderstood conditions like eye styes. We understand that these painful bumps can disrupt your daily life. Recognizing their causes, symptoms, and treatment options can empower you to take control of your eye care.
What happens when these seemingly benign irritations go untreated? It’s common to feel confused about how to differentiate between myth and reality in the realm of eye health. This article delves into seven key insights about eye styes, offering valuable knowledge for effective management and prevention. We are here to help you through this process.
Northwest Eye: Comprehensive Treatment Options for Eye Styes
At Northwest Eye, we truly understand that dealing with a stye can be uncomfortable and concerning. That’s why we offer a variety of treatments tailored to your needs, including:
- Warm compresses
- Prescribed medications (if necessary)
Our dedicated team of experienced ophthalmic surgeons is here to provide you with care that addresses your specific situation.
We believe in the importance of comprehensive eye care services, and as part of our Eyelid care instructions, we ensure thorough follow-up care to monitor your recovery. It’s common to have questions or concerns during the healing process, and we’re here to support you every step of the way.
With multiple locations, including Minnetonka and Maple Grove, accessing treatment has never been easier. We are here to help you through this process, ensuring you feel comfortable and informed about your early intervention.
Common Causes of Eye Styes: Understanding the Triggers
can be concerning, and we understand how they might affect your daily life. These bumps are often triggered by understanding these triggers, particularly from Staphylococcus aureus, which can infect the oil glands around your eyes. One significant risk factor is inadequate eyelash hygiene. By gently cleansing the area with mild soap or using specialized wipes, you can help reduce your chances of developing these bumps.
Stress and hormonal changes also play a crucial role in eye health. For example, hormonal changes can lead to increased oil production, which may clog glands. It’s common to feel overwhelmed by stress or sleep deprivation, and these factors can significantly impact your hormonal fluctuations. Additionally, underlying skin issues like blepharitis can worsen the likelihood of developing eye lumps.
Allergies and infections, such as conjunctivitis and dermatitis, can irritate your eyes and lead to complications like chalazia. Using dirty or improperly sanitized contact lenses can further heighten your risk of infection. To protect yourself, consider discarding old cosmetics and avoid sharing makeup with others.
Knowledge can empower you to adopt better hygiene practices and lower your risk of infections. Most eyelid infections typically clear up on their own within one to two weeks, which can be reassuring for those affected. To maintain your eye health, we encourage you to schedule an appointment and consult a professional if symptoms persist. Remember, we are here to help you through this process.

Recognizing Symptoms of Eye Styes: Key Indicators to Watch For
We understand that noticing a stye can be concerning. This bump, which is often located on your eyelash area, typically comes with swelling and tenderness, excessive tearing, and crusting along the eyelid margin. Many people also report a sensation of having something in their eye, which can be quite uncomfortable, particularly if they have a need for swift medical care.
Recognizing these symptoms early is essential. It can lead to a painful, red bump, helping to prevent the condition from worsening. Research shows that about 1 in 5 people will experience a stye at some point in their lives, highlighting just how common this issue is.
Understanding these key indicators can empower you to seek the right treatment and manage your symptoms effectively. Remember, you’re not alone in this; we are here to help you through this process.

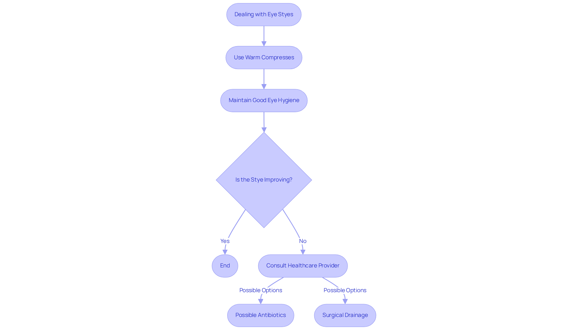
Effective Treatment Methods for Eye Styes: What You Need to Know
We understand that dealing with a stye on the eyeball can be a concerning issue. The initial approach often involves using warm compresses on the affected area several times a day. This simple step can help reduce inflammation and promote drainage of any stye.
Maintaining good eye hygiene is crucial during this time. We recommend gently cleaning the area around your eyes with diluted baby shampoo or commercial eyelid scrubs. It’s common to feel uncertain about the best practices, but taking these steps can make a significant difference in your recovery.
If you find that the stye isn’t improving, don’t worry. Your healthcare provider may prescribe antibiotic ointments or oral antibiotics to help you heal. In rare cases, surgical drainage might be necessary, but this is typically reserved for persistent or severe situations.
Remember, we are here to help you through this process. Your comfort and well-being are our top priorities.

Potential Complications of Eye Styes: Risks of Ignoring Treatment
We understand that noticing eye styes can be concerning. If left unaddressed, these bumps can lead to complications such as:
- Chalazia, which are blocked oil glands.
It’s common to feel anxious about these potential issues, especially when they can result in increased pain, swelling, and even vision loss. That’s why it’s essential to seek treatment at the first sign of an Orbital cellulitis, a serious infection around the eye area. By doing so, you can help prevent these complications and ensure your well-being.
Remember, we are here to help you through this process. Seeking care early can make a significant difference in your recovery and peace of mind.

Preventive Strategies for Eye Styes: Tips for Maintaining Eye Health
We understand that eyelid care is essential, and maintaining proper eyelid hygiene is a crucial step in avoiding eye infections. It’s important to consistently clean your eyelids and refrain from touching your eyes with dirty hands. We recommend replacing your eye makeup every three to six months and avoiding sharing cosmetics to keep your eyes safe.
For those who wear contact lenses, ensuring they are clean and not using them during any discomfort can significantly reduce the risk of infections. Remember, your comfort matters, and taking these precautions can help you feel more secure.
Additionally, managing stress and leading a healthy lifestyle can greatly contribute to your overall eye health. We are here to help you through this process, and we encourage you to take these steps for your well-being.

Debunking Myths About Eye Styes: What You Should Know
We understand that dealing with eye styes can be confusing and concerning. Many myths surround these conditions, and it’s important to clarify them. For instance, a common misunderstanding is that popping an eye infection will help it heal faster. In reality, they cannot be passed from one person to another, so there’s no need to worry about spreading them.
Another prevalent belief is that eye bumps are contagious. However, this can actually make the situation worse. It’s common to feel frustrated when dealing with eye styes, but patience is key.
While eye styes can be painful, they can also arise from various factors, including stress and hormonal changes. Understanding these causes can empower you to take control of your eye health by recognizing these causes.
Education is essential for effectively managing and preventing eye styes and debunking these myths. We are here to help you through this process, ensuring you can take informed steps toward better eye health. Remember, you’re not alone in this journey.

Conclusion
Understanding eye styes – whether it’s their causes, symptoms, or treatment options – can truly enhance your ability to manage and prevent these common eye irritations. We understand that dealing with eye styes can be frustrating, and this article aims to shed light on their multifaceted nature, emphasizing the importance of awareness and proactive care. By recognizing the triggers and symptoms early on, you can take the necessary steps to seek timely treatment and alleviate discomfort.
Key insights to keep in mind include:
- Common causes such as bacterial infections, poor eyelash hygiene, and stress.
- Symptoms like redness, swelling, and tenderness.
- Effective treatment methods, ranging from warm compresses to prescribed medications.
- Preventive strategies to maintain overall eye health.
- Debunking myths surrounding eye styes to reinforce the need for accurate information to dispel fears and misconceptions.
Ultimately, prioritizing your eye health and seeking professional care when necessary is essential for preventing complications associated with untreated styes. By adopting better hygiene practices, managing stress, and staying informed, you can empower yourself to maintain your eye health and reduce the likelihood of future occurrences. Remember, taking proactive steps today can lead to a more comfortable and healthier tomorrow. We are here to help you through this process.
Frequently Asked Questions
What treatment options are available for eye styes at Northwest Eye?
Northwest Eye offers a variety of treatment options for eye styes, including warm compresses, eyelid care instructions, and prescribed medications if necessary.
How does Northwest Eye ensure personalized care for patients with eye styes?
The dedicated team of experienced ophthalmic surgeons at Northwest Eye provides personalized care tailored to each patient’s specific situation, with a focus on early intervention and thorough follow-up care.
Where are the Northwest Eye locations situated?
Northwest Eye has multiple locations, including Minnetonka and Maple Grove, making it easier for patients to access specialized care.
What are the common causes of eye styes?
Eye styes are often triggered by bacterial infections, particularly from Staphylococcus aureus, which can infect the oil glands around the eyes. Other contributing factors include inadequate eyelash hygiene, stress, hormonal changes, underlying skin issues like blepharitis, allergies, and using contaminated eye makeup.
How can individuals reduce their chances of developing eye styes?
Individuals can reduce their chances of developing eye styes by maintaining good eyelash hygiene, gently cleansing the area with mild soap or specialized wipes, managing stress, and discarding old cosmetics.
How long does it typically take for eyelid infections to clear up?
Most eyelid infections, including eye styes, typically clear up on their own within one to two weeks.
When should someone consult a professional about their eye health?
It is advisable to consult a professional if symptoms persist or if there are concerns regarding eye health. Regular eye exams are also encouraged to maintain overall eye health.
List of Sources
- Common Causes of Eye Styes: Understanding the Triggers
- healthline.com (https://healthline.com/health/eye-health/what-causes-a-stye)
- What Causes Styes and How to Treat Them (https://my-iclinic.co.uk/articles/understanding-styes-a-comprehensive-guide-to-identification-treatment)
- Stye (Chalazion) Treatment London | Private Eye Specialist (https://eyecliniclondon.com/stye.html)
- insightvisionoc.com (https://insightvisionoc.com/primary-eye-care/eye-emergencies/understanding-styes-and-chalazia)
- Stye (sty): Home treatments may relieve your pain-Stye (sty) – Symptoms & causes – Mayo Clinic (https://mayoclinic.org/diseases-conditions/sty/symptoms-causes/syc-20378017)
- Recognizing Symptoms of Eye Styes: Key Indicators to Watch For
- What Causes Styes and How to Treat Them (https://my-iclinic.co.uk/articles/understanding-styes-a-comprehensive-guide-to-identification-treatment)
- Hordeolum (Stye) (https://hopkinsmedicine.org/health/conditions-and-diseases/hordeolum-stye)
- patient.info (https://patient.info/eye-care/swollen-eyelid/stye)
- pmc.ncbi.nlm.nih.gov (https://pmc.ncbi.nlm.nih.gov/articles/PMC7406605)
- onelook.com (https://onelook.com/?loc=beta3&w=stye&mentions=1)
- Debunking Myths About Eye Styes: What You Should Know
- Are Styes Contagious? Myths & Facts About Styes – NVISION (https://nvisioncenters.com/conditions/stye/contagious)
- uhc.com (https://uhc.com/news-articles/healthy-living/5-facts-about-styes)
- Can You Spread Eye Styes? (https://verywellhealth.com/are-eye-styes-contagious-5093169)
- Fact vs. Fiction: Top 5 Stye Myths Debunked by Ophthalmologists (https://icloudhospital.com/articles/fact-vs-fiction-top-5-stye-myths-debunked-by-ophthalmologists)
- Are Styes Contagious? Causes, Prevention, and More (https://healthline.com/health/eye-health/are-styes-contagious)





