Posted by: Northwest Eye in General on January 15, 2026
Introduction
Recognizing eye emergencies is crucial for preserving your vision and ensuring timely medical intervention. We understand that eye injuries can be alarming, and the rising statistics only add to the concern. Knowing when to consult an emergency ophthalmologist can significantly impact your outcomes.
What happens when a seemingly minor issue escalates into a sight-threatening crisis? It’s common to feel anxious in such situations. This article delves into the critical scenarios that demand immediate attention, offering insights into how to act swiftly and effectively during eye emergencies. We are here to help you through this process.
Define Eye Emergencies: Recognizing Urgent Situations
can be alarming, so it’s important to seek prompt medical care from an ophthalmologist when you notice changes in vision. Here are some critical situations that require urgent attention:
- Chemical Exposure: If you come into contact with harmful substances, it can lead to serious eye damage. This is especially concerning for young male workers, as studies show a rise in sudden loss of sight or significant changes in your vision health. Remember, acting quickly can help prevent long-term complications.
- Trauma: Injuries from blunt force or sharp objects can threaten the integrity of your eye, potentially leading to chemical injuries during the COVID-19 pandemic. For instance, eye injuries can cause significant pain and require urgent care. The cornea is vital for directing light and filtering harmful UV rays, so any damage here needs immediate attention.
- Sudden Sight Changes: Experiencing a sudden change in vision should always be treated as an emergency. Conditions like retinal detachment or corneal lacerations can be sight-threatening and need immediate evaluation by an ophthalmologist. Corneal abrasions might seem minor but can lead to serious complications.
- Sudden changes in your eye health can indicate serious underlying issues that might lead to permanent vision impairment. If you’re feeling intense discomfort, especially with symptoms like redness or swelling, it’s crucial to seek urgent care.
Recognizing these situations early is essential for preserving your vision and ensuring that you receive effective treatment from an emergency ophthalmologist. We understand that facing eye crises can be overwhelming, but remember, prompt intervention can significantly improve outcomes and enhance your quality of life. You’re not alone in this; we are here to help with retinal detachment.

Identify Common Eye Emergencies: Scenarios Requiring Immediate Care
Eye emergencies require immediate attention from an ophthalmologist to prevent lasting damage, and we understand how distressing these situations can be. Here are some critical scenarios that need urgent care:
- The number of eye injuries has risen significantly. Finding something in your eye can be alarming. These objects can lead to scratches or deeper injuries. If something gets lodged and can’t be flushed out, it’s essential to seek medical help right away to prevent infection and further damage. In fact, the number of injuries increased from 48,220,830 in 1990 to 59,933,290 in 2019, underscoring the urgency of this issue.
- Flashes of light or floaters can indicate serious conditions. Exposure to harmful substances can be frightening. If this happens, it’s crucial to flush your eye with clean, lukewarm water for at least 15 to 20 minutes. This simple action can minimize damage and help maintain your sight.
- Foreign objects in the eye can cause discomfort. Experiencing pain in one or both eyes can be alarming and may indicate serious conditions like retinal detachment or stroke. Immediate medical attention from an ophthalmologist is crucial to address these potentially life-threatening issues.
- Intense pain, especially when accompanied by nausea or visual disturbances, can signal serious conditions or infections. Rapid assessment is essential to avoid complications and protect your eyesight.
- A sudden increase in flashes or new floaters can indicate retinal tears or detachment. These symptoms require immediate evaluation to prevent irreversible loss of sight. As Eyecare Associates Optometric Group states, “Eye crises are situations where prompt medical attention is necessary to prevent permanent damage.”
Recognizing these scenarios and acting swiftly can significantly increase your chances of preserving your eyesight, especially when consulting an ophthalmologist to reduce the risk of complications. We understand that during an eye crisis, delays can lead to irreversible sight loss, and we are here to help you through this process.

Take Action: Steps to Follow During an Eye Emergency
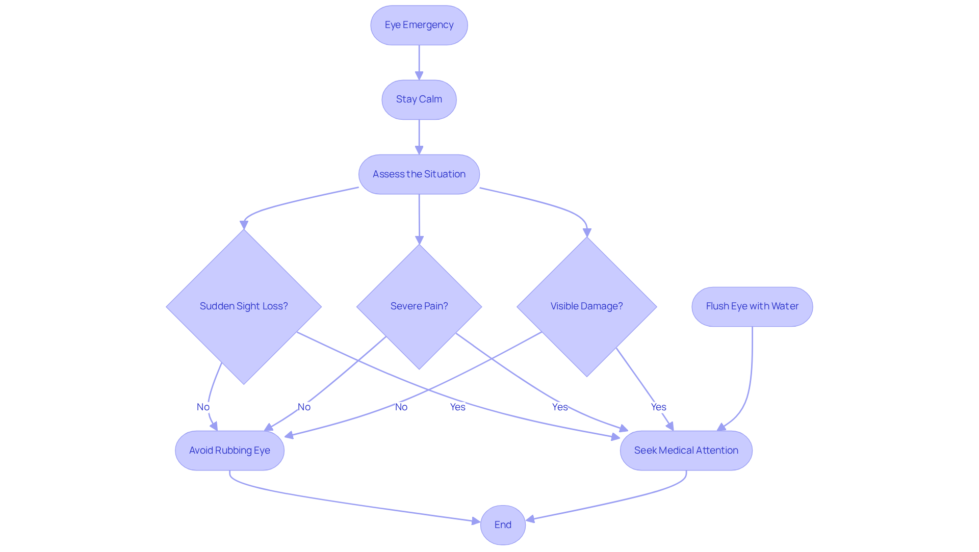
In the event of an eye emergency, it’s important to stay calm. We understand that this can be a frightening experience, but panic can cloud your ability to think clearly. Maintaining your composure is essential for making effective decisions. As Dr. De La Garza emphasizes, “Immediate treatment is critical to retain sight.”
Next, assess the situation. Take a moment to evaluate the severity of the injury or symptoms. Identifying indicators such as sudden sight loss, severe pain, or visible damage can help you understand how urgent the situation is. It’s common to feel overwhelmed, but remember that over 2.5 million adults and children experience eye injuries each year in the U.S. This highlights the importance of swift action, as conditions can lead to permanent sight loss.
- Avoid rubbing your eye. We know it might be tempting, but rubbing can worsen the injury, pushing foreign objects deeper or causing further damage to delicate tissues.
- If chemicals are involved, flush the eye immediately. Rinse it with clean, lukewarm water for at least 15 minutes. This action can dilute harmful substances and minimize injury, providing some relief.
- Finally, seek urgent medical attention from an emergency ophthalmologist. Reach out to an on-call or go to the closest urgent care facility without delay. Quick intervention is crucial, as conditions like traumatic hyphema or severe infections can lead to permanent vision loss if not addressed quickly. After an eye emergency, follow-up care is vital to monitor recovery and prevent further issues.
These steps are designed to mitigate damage and ensure timely treatment. We are here to help you through this process, emphasizing the importance of swift action in preserving your vision and eye health.

Ensure Follow-Up Care: Monitoring Recovery and Long-Term Health
After an eye emergency, follow-up care is essential, especially for cataract patients, and should be conducted by an emergency ophthalmologist. We understand that this can be a challenging time, and we’re here to support you. Here’s why follow-up care is so important:
- Monitoring Healing: Regular check-ups at Northwest Eye allow your ophthalmologist to assess your recovery and catch any complications early. This ensures you receive the care you need from a patient-centered solutions provider.
- Adjusting Treatment Plans: If you notice that symptoms persist or worsen, it’s important to adjust your treatment plan. At Northwest Eye, we offer comprehensive eye services tailored to meet your individual needs.
- Preventing Long-Term Damage: Timely follow-ups can help prevent issues like scarring or chronic pain. With locations throughout Minnesota, including Golden Valley, Minnetonka, and Maple Grove, accessing the care you need is easy.
We encourage you to schedule follow-up appointments as recommended by your eye care provider at Northwest Eye. This is a crucial step towards ensuring your optimal recovery, and we’re committed to providing support every step of the way.

Conclusion
Recognizing eye emergencies is crucial for preserving your vision and ensuring timely medical intervention. We understand that sudden changes in eye health-whether due to trauma, chemical exposure, or severe pain-can be alarming. These situations demand immediate attention from an emergency ophthalmologist. By understanding the signs and acting swiftly, you can make a significant difference in outcomes. It’s essential to be informed and prepared for potential eye crises.
This article outlines several critical situations that warrant urgent care, including:
- Foreign objects in the eye
- Chemical burns
- Sudden sight loss
Each scenario requires specific actions, such as flushing the eye or seeking immediate medical assistance, to mitigate damage and prevent long-term complications. Follow-up care is equally vital, as it allows for monitoring recovery and adjusting treatment plans to effectively address any ongoing issues.
Ultimately, being proactive about your eye health and recognizing when to seek help can safeguard your vision and enhance your overall well-being. Awareness of eye emergencies and the steps to take during these situations empowers you to act decisively, ensuring that you receive the necessary care when it matters most. Prioritizing eye safety and understanding the importance of follow-up care can lead to better outcomes and a healthier future. Remember, we are here to help you through this process.
Frequently Asked Questions
What constitutes an eye emergency?
An eye emergency is a situation that requires prompt medical care from an emergency ophthalmologist due to sudden changes in eye health or vision.
What should I do if I experience chemical exposure to my eyes?
If you come into contact with harmful substances, it is important to seek immediate medical attention to prevent serious eye damage.
Why is trauma to the eye considered an emergency?
Trauma from blunt force or sharp objects can threaten the integrity of the eye and potentially lead to vision loss, making it essential to seek urgent care.
What are the signs of sudden sight changes that require immediate attention?
A sudden loss of sight or significant changes in vision, such as those caused by retinal detachment or corneal lacerations, should be treated as emergencies.
When should I seek help for severe eye pain?
Intense discomfort in the eye, especially when accompanied by redness or swelling, indicates serious underlying issues that require urgent care to prevent permanent vision impairment.
How can recognizing eye emergencies early help?
Early recognition of eye emergencies is crucial for preserving vision and ensuring effective treatment, which can significantly improve outcomes and enhance quality of life.
List of Sources
- Define Eye Emergencies: Recognizing Urgent Situations
- Epidemiology and etiology of chemical ocular injury: A brief review – PMC (https://pmc.ncbi.nlm.nih.gov/articles/PMC10013112)
- Patient Quotes – American Academy of Ophthalmology (https://aao.org/eyecare-america/patient-quotes)
- Vision Care Quotes (8 quotes) (https://goodreads.com/quotes/tag/vision-care)
- Factors Affecting Visits to the Emergency Department for Urgent and Non-urgent Ocular Conditions – PMC (https://pmc.ncbi.nlm.nih.gov/articles/PMC5668138)
- 19 Quotes About Vision That Will Make You See Life Differently | Beyond Vision (https://beyondvision.ca/2015/11/19-quotes-about-vision-that-will-make-you-see-life-differently)
- Identify Common Eye Emergencies: Scenarios Requiring Immediate Care
- Eye Injuries Represent Significant Global Burden (https://aao.org/eyenet/article/eye-injuries-represent-significant-global-burden)
- Eye Emergency Symptoms: Serious Warning Signs Not to Ignore (https://newvisioneyecenter.com/blog/serious-eye-emergency-signs-you-shouldnt-ignore)
- How to Identify Common Eye Emergencies and How to React (https://eyecarewc.com/blog/how-to-identify-common-eye-emergencies-and-how-to-react.html)
- Most Common Ophthalmic Diagnoses in Eye Emergency Departments: A Multicenter Study – PubMed (https://pubmed.ncbi.nlm.nih.gov/36965840)
- What Ocular Emergencies Look Like and Why Acting Fast Is Crucial (https://theoptimaloptometry.com/blog/what-ocular-emergencies-look-like-and-why-acting-fast-is-crucial.html)
- Take Action: Steps to Follow During an Eye Emergency
- Eye Emergencies: Essential Guide for Urgent Eye Care – Specialty Vision (https://specialty.vision/article/eye-emergencies-essential-guide-for-urgent-eye-care)
- Eye Emergencies: What to Know and How to React (https://meridianoph.com/2024/04/24/eye-emergencies-what-to-know-and-how-to-react)
- How to Respond to Eye Emergencies: Dos and Don’ts (https://myvisionsolutions.com/blog/how-to-respond-to-eye-emergencies-dos-and-donts.html)
- Three Steps to Take in the Event of an Eye Emergency (https://genfamilyeye.com/blog/three-steps-to-take-in-the-event-of-an-eye-emergency.html)
- Emergency Department Visits Related to Eye Injuries, 2008 – Healthcare Cost and Utilization Project (HCUP) Statistical Briefs – NCBI Bookshelf (https://ncbi.nlm.nih.gov/books/NBK56035)
- Ensure Follow-Up Care: Monitoring Recovery and Long-Term Health
- Patient Quotes – American Academy of Ophthalmology (https://aao.org/eyecare-america/patient-quotes)
- Follow-Up Adherence After Community Health Vision Screening Programs: A Review of the Literature – PMC (https://pmc.ncbi.nlm.nih.gov/articles/PMC10547536)
- TOP QUOTATIONS (https://crstoday.com/articles/2011-jan/top-quotations)
- 19 Quotes About Vision That Will Make You See Life Differently | Beyond Vision (https://beyondvision.ca/2015/11/19-quotes-about-vision-that-will-make-you-see-life-differently)
- Ophthalmic Emergency Department Visits: Factors Associated with Loss to Follow-up – PMC (https://pmc.ncbi.nlm.nih.gov/articles/PMC8328190)





