Posted by: Northwest Eye in Retinal Health and Diseases on April 28, 2026
Introduction
Recognizing the signs of ocular melanoma is essential for ensuring timely intervention and improving outcomes for your eye health. We want to share important symptoms that can help you recognize ocular melanoma. As subtle changes in vision can often be overlooked, it’s common to wonder how to tell the difference between normal vision changes and signs of ocular melanoma. Understanding these symptoms can lead to early detection and better treatment options, allowing you to take the first step toward protecting your vision and overall health.
Define Ocular Melanoma: Overview and Importance
It’s understandable to feel anxious when faced with a rare diagnosis like ocular cancer. Ocular cancer, also known as uveal cancer, originates in the melanocytes, the pigment-producing cells in the eye. This type of cancer is the most common primary intraocular malignant tumor in adults, and understanding it can empower you in your journey. It primarily affects the uvea, which includes the iris, ciliary body, and choroid.
Given its potential to metastasize, we understand that recognizing the ocular melanoma symptoms early can significantly impact your outcomes. Early detection is vital for effective treatment, and we are here to help you through this process.

Identify Symptoms of Ocular Melanoma: Key Indicators to Recognize
It’s common to feel uncertain about changes in your vision, but recognizing the signs of eye cancer is crucial for your health. Key indicators include:
- Blurred or Distorted Vision: You might notice subtle changes in your vision, like blurriness or distortion, which can be early signs of the disease.
- Floaters: The appearance of floaters-small specks or spots drifting through your field of vision-can indicate underlying issues, including ocular tumors.
- Dark Spots: If you see a growing dark spot on your iris or conjunctiva, it may signal a serious condition that needs immediate medical evaluation.
- Changes in Pupil Shape: Any alteration in the shape or size of your pupil can be a concerning symptom that requires further investigation.
- Loss of Peripheral Vision: A gradual loss of side vision may occur, which can indicate more advanced disease.
- Eye Pain or Pressure: Although less common, some individuals may experience discomfort or a feeling of pressure in the eye.
Many people may not realize that these subtle changes in vision could signal something more serious, leading to delays in seeking care. By staying vigilant and seeking help when you notice these signs, you can take an important step towards safeguarding your vision and overall health. The occurrence of uveal cancer has remained steady over the past three decades, with around 3,000 new cases identified each year in the United States. Early detection significantly improves prognosis, with a 99.2% success rate for local tumors not growing back after treatment. This underscores the importance of recognizing symptoms early. For example, Marvin deHart, a patient diagnosed with eye cancer, highlighted the importance of addressing symptoms quickly to prevent more serious health issues. Symptoms like blurred vision and floaters are not limited to eye cancer, but identifying them can result in prompt intervention and improved outcomes.

Explain Diagnostic Procedures: From Symptoms to Diagnosis
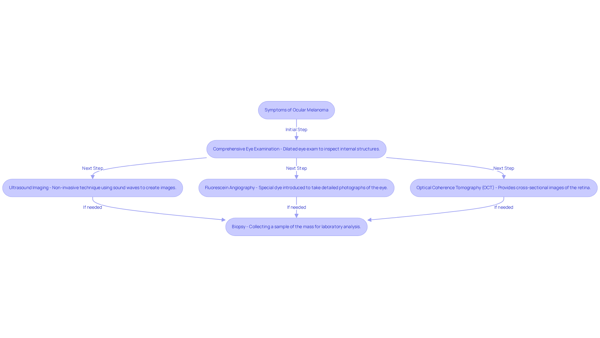
We understand that facing a potential diagnosis of [[ocular melanoma](https://nweyeclinic.com/oculoplastics-essential-insights-for-cataract-patients/)](https://nweyeclinic.com/oculoplastics-essential-insights-for-cataract-patients/) can be daunting, and it’s natural to have many questions and concerns. Here’s a systematic approach to diagnosing this condition:
- Comprehensive Eye Examination: An ophthalmologist conducts a dilated eye exam to inspect the internal structures of the eye. This initial step is crucial for identifying any abnormalities. Most individuals with ocular melanoma symptoms do not exhibit noticeable signs, which is why regular eye exams are so important for early detection.
- Ultrasound Imaging: This non-invasive technique uses sound waves to create images of the eye, helping us evaluate the size and location of any masses.
- Fluorescein Angiography: A special dye is gently introduced into your bloodstream, which helps us take detailed photographs of your eye. This process allows us to see how blood flows and identify any unusual growths.
- Optical Coherence Tomography (OCT): This advanced imaging method provides cross-sectional images of the retina, enabling a thorough examination of the eye’s internal layers.
- Biopsy: In certain cases, we may need to collect a sample of the mass for laboratory analysis to confirm the diagnosis.
Additionally, genetic testing may be suggested for individuals diagnosed with eye cancer who are under 30 or have a family history of specific cancers. By familiarizing yourself with these steps, you can feel more in control and less anxious about your health journey. Remember, you are not alone in this journey, and there are resources available to support you every step of the way. For further support and resources, patients can refer to the Ocular Melanoma Foundation.

Outline Treatment Options: Addressing Ocular Melanoma Symptoms
We understand that receiving a diagnosis of eye cancer can bring about a whirlwind of emotions and questions. Treatment options can vary based on the size, location, and stage of the growth. Here are some treatment options that you and your healthcare provider might consider:
- Surgery: This may involve removing the tumor or, in more severe cases, enucleation (removal of the eye) to prevent the spread of cancer. Surgical removal is often the primary method, especially for conjunctival tumors.
- Radiation Therapy: Frequently utilized for growths that are not suitable for surgery, radiation can assist in reducing these growths and easing symptoms. Techniques include plaque brachytherapy and proton therapy. Adjuvant radiation therapy may follow surgery for conjunctival melanomas to reduce the risk of recurrence.
- Laser Therapy: This method utilizes focused light to eliminate cancer cells and is often applied for smaller growths.
- Cryotherapy: This treatment involves freezing the tumor to kill cancer cells and is typically used in conjunction with other therapies.
- Immunotherapy: Emerging treatments that utilize the body’s immune system to combat cancer are being investigated for eye tumors. Interferon alfa is one such immunotherapy drug that may be advantageous for conjunctival tumors.
We encourage you to discuss these options with your healthcare provider, as they can help tailor the best course of action for your unique situation. Frequent follow-up exams may be recommended if the cancer has a high recurrence risk, as about half of uveal melanoma patients experience recurrence after treatment. By exploring these treatment options with your healthcare provider, you can take an active role in your journey towards healing.

Conclusion
We understand that noticing changes in your vision can be alarming, and it’s important to address these feelings head-on. Let’s take a moment to reflect on the signs of ocular melanoma, as understanding them can help you feel more in control of your health. Recognizing these signs can empower you to take action and protect your vision and overall health. These signs are important clues that can guide you in seeking timely help.
We want you to feel informed about the steps your doctor may take to assess your eye health, including thorough examinations and imaging tests. Being aware of your eye health and recognizing these signs can truly make a difference in your treatment journey. We encourage you to reach out to your healthcare provider if you notice any changes; you don’t have to navigate this alone. Your awareness and proactive steps can make a significant difference in your journey towards better eye health and well-being.
Frequently Asked Questions
What is ocular melanoma?
Ocular melanoma, also known as uveal cancer, is a type of cancer that originates in the melanocytes, the pigment-producing cells in the eye. It is the most common primary intraocular malignant tumor in adults and primarily affects the uvea, which includes the iris, ciliary body, and choroid.
Why is it important to understand ocular melanoma?
Understanding ocular melanoma is important because it can empower individuals facing this rare diagnosis. Knowledge about the condition can help patients navigate their journey and make informed decisions regarding their health.
What are the potential risks associated with ocular melanoma?
Ocular melanoma has the potential to metastasize, meaning it can spread to other parts of the body. Early detection of symptoms is vital for effective treatment and improving outcomes.
How can early detection impact the treatment of ocular melanoma?
Early detection of ocular melanoma symptoms can significantly impact treatment outcomes. Recognizing symptoms promptly allows for timely medical intervention, which is crucial for effective management of the disease.
List of Sources
- Define Ocular Melanoma: Overview and Importance
- Early Detection of Uveal Melanoma – Retina Today (https://retinatoday.com/articles/2014-nov-dec/early-detection-of-uveal-melanoma)
- Katie’s Journey With Stage IV Ocular Melanoma That Has Spread to the Brain | CURE (https://curetoday.com/view/katies-journey-with-stage-iv-ocular-melanoma-that-has-spread-to-the-brain)
- Ocular Melanoma Case Study (https://optiplex.com.au/blogs/blogs/ocular-melanoma-case-study?srsltid=AfmBOorgpXdLyjj5fU62-iMWlgZZSIyhCZVx52tDknd8zp9BKgEwaTpM)
- About Ocular Melanoma | Memorial Sloan Kettering Cancer Center (https://mskcc.org/cancer-care/patient-education/about-ocular-melanoma)
- Identify Symptoms of Ocular Melanoma: Key Indicators to Recognize
- Life‑saving melanoma eye cancer treatment now offered in Louisiana for the first time (https://wwltv.com/article/news/health/lifesaving-eye-cancer-treatment-now-offered-in-louisiana-for-the-first-time-new-orleans/289-83b6bdc4-0562-4926-bbe9-c3c667446e3e)
- Learn About Ocular Uveal Melanoma Cancer – MRA (https://curemelanoma.org/about-melanoma/types/uveal-melanoma)
- Eye melanoma – Symptoms and causes (https://mayoclinic.org/diseases-conditions/eye-melanoma/symptoms-causes/syc-20372371)
- Ocular Melanoma Symptoms | Winship Cancer Institute of Emory University (https://winshipcancer.emory.edu/cancer-types-and-treatments/ocular-melanoma/symptoms.php)
- Explain Diagnostic Procedures: From Symptoms to Diagnosis
- Eye Care Quotes Quotes (4 quotes) (https://goodreads.com/quotes/tag/eye-care-quotes)
- Ocular Melanoma – Symptoms, Causes, Treatment | NORD (https://rarediseases.org/rare-diseases/ocular-melanoma)
- About Ocular Melanoma | Memorial Sloan Kettering Cancer Center (https://mskcc.org/cancer-care/patient-education/about-ocular-melanoma)
- 19 Quotes About Vision That Will Make You See Life Differently | Beyond Vision (https://beyondvision.ca/2015/11/19-quotes-about-vision-that-will-make-you-see-life-differently)
- Outline Treatment Options: Addressing Ocular Melanoma Symptoms
- Treating Eye Cancer by Location and Size (https://cancer.org/cancer/types/eye-cancer/treating/uveal-melanoma.html)





