Posted by: Northwest Eye in General on December 30, 2025
Introduction
Understanding the complexities of eye health is essential, especially when it comes to conditions like pinguecula. This benign yellowish bump on the eye’s surface can often be overlooked, but it raises important questions about its causes, symptoms, and treatment options.
We understand that navigating eye care can be challenging. It’s common to feel uncertain about what contributes to this condition and how to manage it effectively. Recognizing the environmental and biological factors at play is crucial for your well-being.
What steps can you take to prevent discomfort and ensure optimal eye health? We are here to help you through this process, providing the support and information you need to feel confident in your eye care journey.
Define Pinguecula: Understanding the Condition
Pinguecula is a common, benign growth that appears as a yellowish bump on the conjunctiva, the clear membrane covering the white part of the eye (sclera). We understand that noticing something unusual on your eye can be concerning. This situation typically arises on the inner side of the eye, next to the nose, but can also emerge on the outer side.
Causes are primarily linked to chronic exposure to environmental factors like ultraviolet (UV) light, dust, and wind. While it is generally harmless and does not affect vision, it can cause discomfort or irritation in some individuals, especially if it becomes inflamed. It’s common to feel uneasy about these symptoms, but knowing more can help ease your worries.
Awareness is essential for recognizing its signs and exploring treatment options. At Northwest Eye, we encourage you to be aware of the symptoms and other related issues. If you experience discomfort or any concerning symptoms, please seek a consultation from a Northwest Eye doctor. We are here to help you through this process and provide tailored advice and support.
Our extensive eye issue library offers valuable resources to assist you in understanding and managing a wide variety of eye concerns. We want to ensure you receive the best care possible, and remember, you’re not alone in this journey.

Explore Causes of Pinguecula: Environmental and Biological Factors
Chronic exposure to ultraviolet (UV) light and environmental irritants like dust and wind are factors that contribute to persistent eye irritation from contact lens use. If you spend a lot of time outdoors, especially in sunny or windy conditions, you might be at a higher risk for this condition. UV radiation from the sun can be particularly harmful, leading to changes in the conjunctival tissue.
Research shows that UV light can damage the conjunctiva, and one of the signs of this characteristic growth. Additionally, as we age, changes in the eye can make us more susceptible to conditions related to prolonged exposure to UV light, especially if we’ve had years of environmental exposure. It’s common to feel concerned about how these factors might affect your protective measures.
Other factors, like allergies or conditions such as dry eye syndrome, can also increase the likelihood of developing conditions that show signs of pinguecula. We understand that these concerns can be overwhelming, but professionals stress the importance of understanding pinguecula causes. Wearing sunglasses can help mitigate these risks and preserve your eye health.
Symptoms may include redness, swelling, and irritation, which can impact corneal health. If you notice these symptoms, it’s important to acknowledge them and seek care. Remember, we are here to help you through this process and ensure your eyes remain healthy.

Identify Symptoms of Pinguecula: Recognizing the Signs
Pinguecula signs can show up in various ways, often recognized by a yellowish bump on the conjunctiva, typically near the nose. We understand that this growth can be concerning, especially if it comes with redness, irritation, or a feeling of dryness or grittiness in the eye. Many people experience minimal discomfort, but it’s common to feel as though something is lodged in your eye.
While most individuals manage well, some may develop inflammation known as pingueculitis, which can lead to increased swelling, redness, and discomfort. Identifying these symptoms is crucial because untreated pingueculitis can lead to more serious issues. Statistics indicate that about 30% of those with this eye growth may experience these inflammatory signs, underscoring the importance of regular eye examinations to monitor the condition.
At Northwest Eye, we encourage you to recognize the connection between common eye issues and conditions, as timely intervention can be significant. Remember, only a qualified eye care expert can provide an accurate diagnosis. If your symptoms worsen or persist, it’s advisable to seek medical attention promptly.
Ophthalmologists emphasize that early detection of these signs allows for timely intervention, which can significantly improve management of the condition and promote overall eye health. Additionally, making lifestyle changes, such as wearing protective eyewear, can help prevent the development of pterygium. We are here to help you through this process and support your eye care journey.

Review Treatment Options for Pinguecula: Managing the Condition
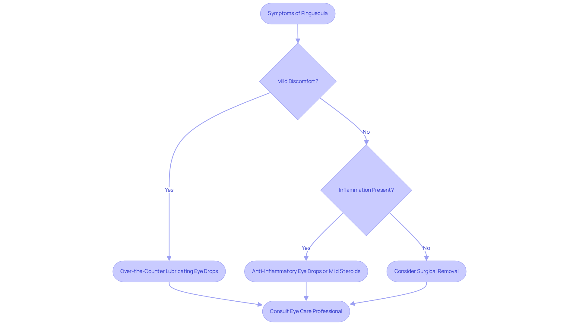
Treatment for pinguecula typically depends on the severity of symptoms. For mild cases, over-the-counter lubricating eye drops can help alleviate dryness and irritation. If inflammation occurs, a healthcare provider may prescribe anti-inflammatory eye drops or mild steroids to reduce swelling and discomfort. In cases where pinguecula causes significant irritation or cosmetic concerns, surgical removal may be considered. This procedure is usually straightforward and can improve the appearance of the eye while alleviating symptoms. It is important for patients to consult with an eye care professional to determine the most appropriate treatment plan based on their individual needs.

Conclusion
Pinguecula, while a benign growth, can understandably cause concern due to its appearance and the symptoms it may bring. We recognize that understanding this condition is crucial for you to identify its signs and address any discomfort it may cause. Knowing about pinguecula empowers you to seek the right care and treatment, ensuring that your eye health remains a priority.
Key points covered in this article include the environmental and biological factors contributing to pinguecula, such as:
- Chronic UV exposure
- Irritants like dust and wind
Symptoms can range from minimal discomfort to significant irritation, with some individuals experiencing inflammation. Treatment options vary based on severity, from over-the-counter remedies to professional interventions. It’s important to consult with an eye care specialist for tailored advice that suits your needs.
Ultimately, being aware of and proactively managing pinguecula can significantly enhance your eye health and quality of life. We emphasize protective measures, such as:
- Wearing sunglasses
- Seeking regular eye examinations
to help mitigate risks associated with this condition. By staying informed and vigilant, you can take charge of your eye health and prevent potential complications related to pinguecula. Remember, we are here to help you through this process.
Frequently Asked Questions
What is pinguecula?
Pinguecula is a common, benign growth that appears as a yellowish bump on the conjunctiva, which is the clear membrane covering the white part of the eye (sclera).
Where does pinguecula typically appear on the eye?
Pinguecula typically arises on the inner side of the eye, next to the nose, but it can also occur on the outer side.
What causes pinguecula?
The primary causes of pinguecula are chronic exposure to environmental factors such as ultraviolet (UV) light, dust, and wind.
Does pinguecula affect vision?
No, pinguecula is generally harmless and does not affect vision.
Can pinguecula cause discomfort?
Yes, while pinguecula is usually harmless, it can cause discomfort or irritation in some individuals, especially if it becomes inflamed.
What should I do if I experience symptoms of pinguecula?
If you experience discomfort or any concerning symptoms, it is advisable to seek a professional diagnosis from an eye doctor.
Where can I find more information about eye issues, including pinguecula?
Northwest Eye offers an extensive eye issue library with valuable resources to assist in understanding and managing a variety of eye concerns.
List of Sources
- Explore Causes of Pinguecula: Environmental and Biological Factors
- aao.org (https://aao.org/eye-health/diseases/pinguecula-pterygium)
- Pinguecula: Causes, Symptoms, Prevention, and Treatment (https://relainstitute.com/articles/pinguecula-causes-prevention-and-treatment)
- Understanding Pinguecula: Causes, Symptoms, and Treatment (https://assileye.com/blog/pinguecula-causes-symptoms-treatment)
- Pinguecula and Pterygium | Panhandle Eye Group | Amarillo, Texas (https://paneye.com/common-eye-disorders/floaters-and-flashes-zzpb3-a66jz)
- Identify Symptoms of Pinguecula: Recognizing the Signs
- aao.org (https://aao.org/eye-health/diseases/pinguecula-pterygium)
- Understanding Pinguecula: Causes, Symptoms, and Treatment (https://assileye.com/blog/pinguecula-causes-symptoms-treatment)





