Posted by: Northwest Eye in General on December 30, 2025
Introduction
Pink eye, or conjunctivitis, is a common yet often misunderstood condition that can arise from various causes, including viral and bacterial infections, allergies, and irritants. We understand that dealing with this eye ailment can be uncomfortable and concerning. Recognizing the nuances of pink eye is crucial, especially when it comes to effective treatment options like prescription eye drops.
As you navigate the discomfort of symptoms such as redness and discharge, you might wonder: how can you discern the appropriate type of eye drop needed for relief? This article delves into the essential aspects of prescription eye drops for pink eye treatment, empowering you to make informed choices and seek timely care. Remember, you’re not alone in this journey; we are here to help you through the process.
Explore Causes and Symptoms of Pink Eye
Pink eye, or conjunctivitis, can arise from various causes, and we understand that it can be concerning. Each cause presents distinct symptoms that you should be aware of:
-
Viral Infections: This is the most common cause, often linked to adenoviruses. These viruses are highly contagious and can spread quickly in crowded places. Symptoms typically include redness, swelling, and increased tear production.
-
Bacterial Infections: Caused by bacteria like Staphylococcus or Streptococcus, bacterial eye infections often come with thick, yellow or green discharge. It’s important to seek prompt treatment with prescription eye drops for pink eye to prevent complications and further spread.
-
Allergic Responses: Allergens such as pollen, dust mites, or pet dander can trigger inflammation, leading to symptoms like itching, tearing, and redness. This type often affects both eyes at the same time.
-
Irritants: Exposure to chemicals, smoke, or foreign objects can also cause eye inflammation, resulting in irritation and discomfort.
Identifying the signs of pink eye-redness, itching, discharge, and tearing-is essential for seeking timely care. In some cases, like viral infections, symptoms may resolve on their own within 1 to 2 weeks. However, bacterial infections, such as those causing pink eye, may require prescription eye drops for pink eye treatment. We encourage you to monitor your symptoms closely, especially during instances of simultaneous viral infections like COVID-19, where eye inflammation can be a symptom. Understanding the underlying cause of your eye inflammation is crucial for effective management and treatment. Remember, we are here to help you through this process.


Identify Types of Prescription Eye Drops for Treatment
Prescription eye drops for pink eye can be categorized into four main types, each serving a distinct purpose in treatment:
-
Antibiotic Eye Drops: These drops are essential for treating bacterial eye infections. They effectively target and eliminate the infection, helping you feel better. Common examples include tobramycin and ciprofloxacin, which have shown significant efficacy in clinical settings. If you’re experiencing symptoms like redness, swelling, and discharge, know that these may improve in just 3 to 4 days with antibiotic treatment. However, it’s crucial to complete the full course of antibiotics to prevent recurrence.
-
Antihistamine Eye Solutions: If you’re dealing with allergic eye inflammation, these solutions can provide relief from symptoms like itching, redness, and tearing triggered by allergens. Recent studies highlight their effectiveness, with some formulations requiring application up to four times daily for optimal relief. We understand how uncomfortable allergies can be, and these drops can help ease your discomfort.
-
Steroid Eye Drops: For cases of severe inflammation, steroid drops can be prescribed to help reduce swelling and discomfort. However, their use must be carefully monitored due to potential side effects. It’s important to consult your doctor if symptoms worsen or persist, especially if you experience pain, difficulty seeing, or sensitivity to light. Remember, you’re not alone in this; your doctor is there to guide you through your treatment.
-
Artificial Tears: While not prescription-based, artificial tears are often suggested to alleviate dryness and irritation related to eye inflammation. They can be used frequently to provide symptomatic relief, helping you feel more comfortable throughout the day.
Conjunctivitis, commonly known as ‘pink eye,’ is a prevalent eye condition that can lead to redness, swelling, and discharge, often treated with prescription eye drops for pink eye due to various factors, including bacterial or allergic reactions. Understanding these categories and the symptoms empowers you to make informed decisions about your treatment options. We want to ensure you receive the most appropriate care for your specific condition while also being mindful of the contagious nature of some forms of conjunctivitis. Remember, we are here to help you through this process.



Apply Prescription Eye Drops: Dosage and Techniques
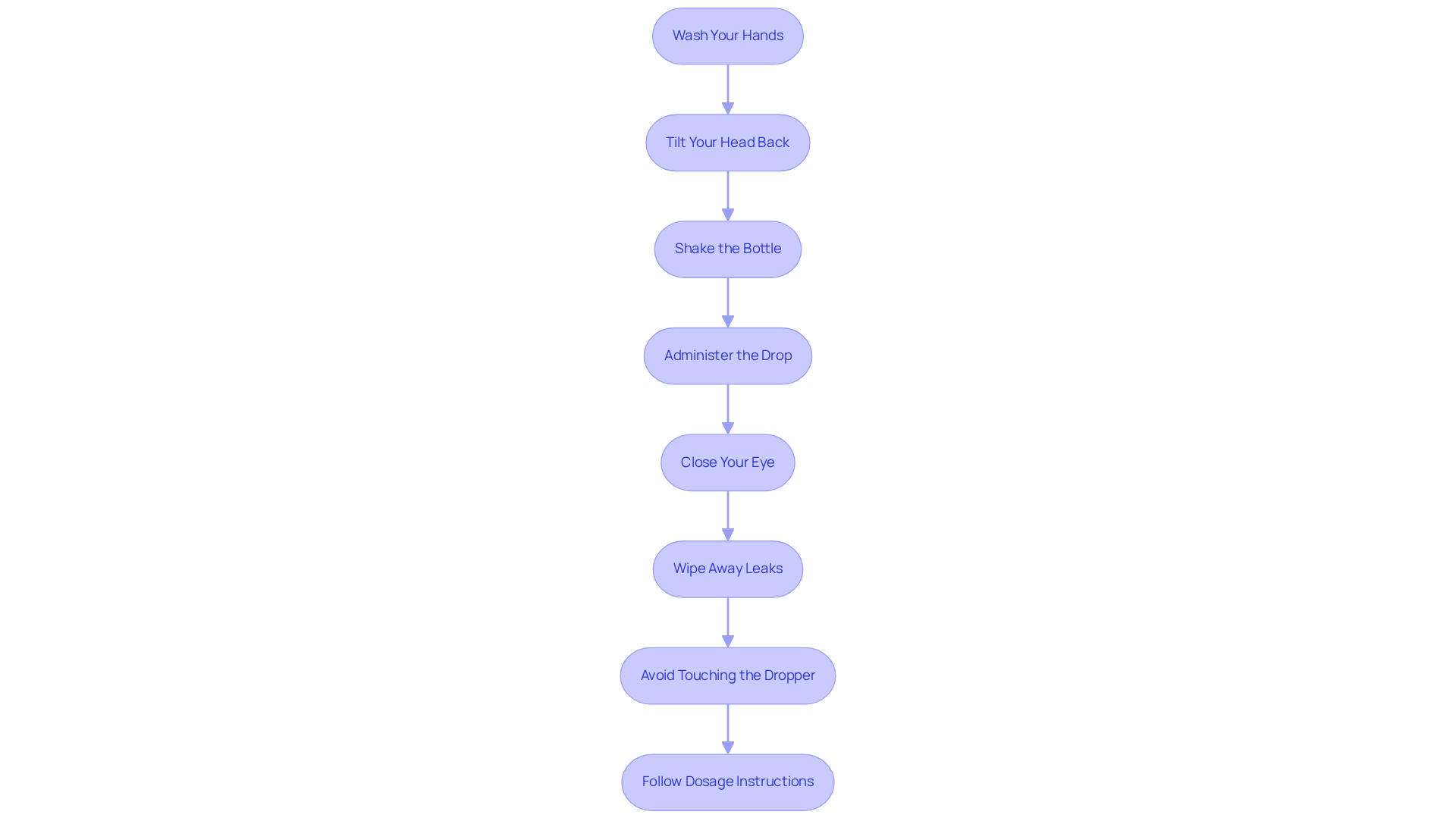
Using prescription eye drops for pink eye can feel a bit daunting, and that’s completely understandable. But with the right approach, you can manage it effectively. Here are some caring tips to guide you through the process:
- Wash Your Hands: Start with clean hands. This simple step helps minimize the risk of infection, which is something we all want to avoid.
- Tilt Your Head Back: Gently look upward and pull down your lower eyelid. This creates a small pocket for the liquid, making it easier to apply.
- Shake the Bottle: Give the eye medication bottle a good shake before use. This ensures that the solution is mixed properly, which is important for its effectiveness.
- Administer the Drop: Hold the dropper above your eye without touching it. Squeeze the bottle gently to release a single bead into the pocket you created with your eyelid.
- Close Your Eye: After administering the liquid, gently close your eye. Apply gentle pressure to the inner corner of your eye for about a minute. This technique helps enhance absorption and prevents the medication from draining away.
- Wipe Away Leaks: If any liquid seeps out, don’t worry! Just wipe it away from your closed eyelids with a tissue.
- Avoid Touching the Dropper: Make sure the dropper doesn’t touch your eye or any surface. This helps prevent contamination, ensuring your care remains safe.
Dosage Instructions: It’s essential to follow your healthcare provider’s advice regarding how often to use the prescription eye drops for pink eye. This can vary based on your condition, and sticking to the recommended dosage and schedule is crucial for achieving the best outcomes. As Dan T. Gudgel wisely points out, “The timing and dosage of your eye medication can make a significant difference in your care.”
If you’re using different types of eye solutions, remember to wait 3 to 5 minutes between applications. This ensures that each solution is absorbed properly and works effectively. If you find it challenging to use eye medication, don’t hesitate to talk to your doctor about eye medication assistance devices that can make the process easier. And if you prefer, consider using cold eye drops; they can feel more comfortable when applied.
We understand that this process can be overwhelming, but we are here to help you through it.



Consult Healthcare Professionals for Tailored Treatment
If you think you have pink eye, we understand how concerning that can be. It’s crucial to seek advice from a healthcare professional for an accurate diagnosis and personalized care plan. Here’s why:
-
Accurate Diagnosis: Different types of eye inflammation, like viral and bacterial, require distinct treatment approaches. A healthcare provider can identify the specific cause and recommend prescription eye drops for pink eye. Dr. Ingraham notes, “But bacterial eye infections are relatively rare, and because of that, in most cases of eye inflammation, there’s really not any indication for using antibiotics.”
-
Personalized Treatment: By considering your medical history and current symptoms, healthcare professionals can prescribe the most effective prescription eye drops for pink eye and dosage tailored just for you.
-
Monitoring and Follow-Up: Regular check-ups are essential to evaluate how well the care is working and to make any necessary adjustments, ensuring you recover optimally.
-
Preventing Complications: Early intervention is crucial, especially for bacterial conjunctivitis, which can worsen without proper care. Plus, the adenovirus causing pink eye can survive on surfaces for up to 30 days, increasing the risk of spreading it.
In the United States, pink eye leads to about 3 million school days missed each year, highlighting the importance of seeking timely treatment. Always reach out for professional advice if symptoms persist or worsen; timely intervention is key to effective management. Remember, practicing good hand hygiene and cleaning commonly touched surfaces can help prevent the spread of pink eye. We are here to help you through this process.



Conclusion
Understanding prescription eye drops for pink eye treatment is crucial for effectively managing this common eye condition. We know that dealing with pink eye can be uncomfortable and concerning. By familiarizing yourself with the various causes and symptoms, you can better navigate your treatment options and find relief from discomfort. Knowledge empowers you to recognize when to seek medical attention and how to use prescribed medications appropriately.
This article has highlighted the distinct types of prescription eye drops available for treating pink eye, including:
- Antibiotic
- Antihistamine
- Steroid
- Artificial tears
Each category serves a specific purpose, addressing different underlying causes of conjunctivitis and providing targeted relief. Remember, proper application techniques and adherence to prescribed dosages are essential for maximizing the effectiveness of these treatments.
Ultimately, consulting healthcare professionals is vital for accurate diagnosis and personalized treatment plans. We understand that early intervention can significantly reduce the risk of complications and promote a faster recovery. It’s common to feel overwhelmed, but emphasizing the importance of professional guidance can help you take proactive steps in managing your eye health. Ensure you seek help when symptoms arise. By doing so, you can safeguard your vision and overall well-being.
Frequently Asked Questions
What is pink eye, and what are its common causes?
Pink eye, or conjunctivitis, can be caused by viral infections, bacterial infections, allergic responses, or irritants.
What are the symptoms of viral pink eye?
Symptoms of viral pink eye typically include redness, swelling, and increased tear production.
How can bacterial pink eye be identified?
Bacterial pink eye is often characterized by thick, yellow or green discharge from the eye.
What triggers allergic pink eye, and what symptoms does it cause?
Allergic pink eye is triggered by allergens such as pollen, dust mites, or pet dander, leading to symptoms like itching, tearing, and redness, often affecting both eyes.
What irritants can cause pink eye?
Exposure to chemicals, smoke, or foreign objects can cause eye inflammation, resulting in irritation and discomfort.
How can I identify the signs of pink eye?
Signs of pink eye include redness, itching, discharge, and tearing.
How long do symptoms of viral pink eye typically last?
Symptoms of viral pink eye may resolve on their own within 1 to 2 weeks.
What treatment is necessary for bacterial pink eye?
Bacterial pink eye may require prescription eye drops for treatment to prevent complications and further spread.
Why is it important to understand the cause of pink eye?
Understanding the underlying cause of eye inflammation is crucial for effective management and treatment.





