Posted by: Northwest Eye in General on June 1, 2025
Introduction
In the realm of eye health, few conditions are as urgent as retinal detachment. We understand that time can mean the difference between preserving sight and facing irreversible vision loss. As you navigate the complexities of eye symptoms, recognizing the critical warning signs becomes paramount. From flashes of light and sudden increases in floaters to the ominous presence of dark shadows, understanding these indicators can lead to timely medical interventions that significantly enhance recovery outcomes.
This article delves into the essential symptoms of retinal detachment, the latest advancements in treatment, and the vital importance of prompt action in safeguarding your vision. With expert insights and patient testimonials, we aim to empower you with the knowledge necessary to recognize and respond to potential eye emergencies effectively. Remember, we are here to help you through this process.
Northwest Eye: Expert Diagnosis and Treatment for Retinal Detachment
At Northwest Eye, we understand that eye health is a deeply personal concern. Our dedicated team of eye surgeons brings over 50 years of expertise in diagnosing and treating retina issues. By utilizing cutting-edge technology and innovative techniques, we ensure accurate diagnoses and effective treatment plans tailored to your unique needs. Our commitment to patient-centered care means you will receive personalized attention, empowering you to fully understand your condition and the treatment options available to you.
Our lead ophthalmic surgeon, Dr. [Name], has over 15 years of specialized experience and is devoted to providing comprehensive care throughout your entire journey—from initial diagnosis to post-operative follow-up. This thorough approach not only enhances recovery outcomes but also fosters a supportive environment where you feel valued and informed.
Recent advancements in eye surgery treatments have significantly improved success rates. Research indicates that prompt action can lead to recovery rates exceeding 90%. For example, a recent study highlighted the effectiveness of new surgical techniques that have contributed to these positive outcomes. Typically, the recovery duration for eye surgery can range from a few weeks to several months, depending on the severity of the separation and the specific surgical methods employed.
At Northwest Eye, we prioritize your experience, recognizing that true healing extends beyond medical care. Our focus on compassionate care is evident in our patient testimonials, such as the feedback from Lydea L., who shared, ‘The doctors and staff were extremely patient with our very active 15-month-old daughter.’ By integrating expert opinions and the latest advancements in the field, we strive to ensure that you receive the highest quality of care possible. Understanding retinal detachment symptoms is crucial, especially for those with cataracts, as it can aid in the early identification of potential complications and facilitate timely medical attention.
Flashes of Light: A Warning Sign of Retinal Detachment
Flashes of light, often described as brief bursts or streaks, can indicate that the retina is being pulled or irritated—a phenomenon known as retinal detachment. We understand that experiencing these flashes can be concerning, especially since they are often associated with recognizing the initial indicators of eye separation, which are one of the early signs of the significance of this symptom. Patients may notice these flashes in their peripheral vision, with variations in intensity and duration.
Significantly, research has shown that individuals exhibiting flashes are 17.7 times more likely to encounter retinal separation in the same eye over a 4.5-year follow-up period. It’s common to feel anxious about these findings, but recognizing the symptoms is crucial. If you observe sudden flashes, seeking prompt consultation with an eye care professional is essential, as this could indicate retinal detachment, particularly for individuals with a history of eye problems or high myopia. Recent studies emphasize these factors as major risks for developing retinal detachment. We are here to help you through this process. As Madeleine Zetterberg wisely noted, ‘Recognizing the initial indicators of retinal detachment can result in prompt action and improved results for patients.’ Your health is our priority, and we encourage you to take these symptoms seriously.

Floaters: Understanding Their Role in Retinal Detachment Symptoms
Floaters can appear as small dark spots, threads, or cobweb-like shapes drifting across your vision. This phenomenon primarily arises from changes in the vitreous gel within the eye, a process that often speeds up with age. While floaters are quite common, we understand that a sudden increase in their number—especially when accompanied by flashes of light—can be concerning and could signal a serious issue, such as retinal detachment.
Statistics reveal that in cases where the eye’s inner layer ruptures, detachment occurs in 33% to 46% of instances if left untreated. Therefore, if you notice a significant change in the quantity or appearance of floaters, it is crucial to understand the connection between floaters and retinal detachment. Recent studies have highlighted the connection between floaters and retinal detachment symptoms, underscoring the importance of vigilant monitoring.
Eye specialists emphasize that understanding the implications of floaters can greatly affect your eye health. Recognizing when to consult a healthcare professional is vital. As one specialist shared, “Having not been able to afford an eye exam, I am so grateful to EyeCare America,” illustrating the importance of accessible eye care.
Prompt intervention can significantly improve outcomes, particularly in cases involving posterior vitreous detachment (PVD), where timely treatment is essential. These findings may lead to better management and prioritization for patients with PVD, reinforcing the necessity to seek medical advice without delay. Remember, we are here to help you through this process.

Dark Shadows: Recognizing This Critical Symptom of Retinal Detachment
A dark shadow or curtain-like effect in your vision can be a concerning sign of retinal detachment. We understand that noticing this shadow, which may begin at the periphery and gradually move toward the center of your visual field, can be alarming. This symptom can indicate that the retina is detaching from the underlying tissue, which suggests that you should seek immediate medical attention, making it essential to recognize retinal detachment symptoms.
Remember, your sight is precious, and prompt intervention is crucial. If you experience dark shadows in your sight, please do not hesitate to reach out for help. We are here to support you through this process.

Sudden Vision Changes: An Urgent Symptom of Retinal Detachment
Abrupt changes in vision, such as blurriness or a significant reduction in clarity, can be quite alarming. It’s important to understand that these may indicate a serious condition. Blurred vision, which signifies a lack of sharpness that hinders your ability to see fine details, can stem from various issues, including nearsightedness, farsightedness, or even more serious conditions like cataracts and diabetic retinopathy.
Recognizing the three primary warning signs—flashes of light, floaters, and a shadow or curtain over your visual field—is essential. These signs require immediate medical attention. We understand that warning signs associated with retinal detachment symptoms are especially important for those with health issues that affect blood flow to the eyes. For example, studies indicate that individuals with conditions like diabetes face a higher risk of retinal problems, making regular check-ups vital.
If you notice any sudden changes in your sight, including blurred vision, seeking prompt medical evaluation is crucial to identify the underlying cause and begin appropriate treatment. Eye care professionals emphasize that immediate evaluation can significantly influence outcomes. Dr. Lynn Hellerstein, a developmental optometrist, notes, “Addressing sudden changes in sight promptly can prevent further complications and maintain eyesight.” This underscores the importance of not delaying treatment when faced with abrupt changes in vision.
Moreover, increasing public awareness about the impact of vision issues on learning can lead to earlier interventions, ultimately enhancing visual health for individuals of all ages. Remember, we are here to help you through this process, ensuring you receive the care and support you need.

Blurred Vision: A Key Indicator of Potential Retinal Detachment
Blurred vision can feel unsettling, manifesting as a general haziness or a specific area of distortion in your visual field. We understand that this symptom can arise from multiple causes, including the separation of the retina. Research shows that approximately 50% of patients experiencing retinal detachment report blurred vision alongside other indicators such as flashes or floaters.
It’s common to feel concerned when faced with sudden changes in vision; immediate consultation with an eye care professional is crucial for timely assessment and intervention. Experts emphasize that sudden changes in vision, especially when accompanied by abrupt changes in sight, require prompt medical care to prevent possible complications. As Stephen Ledbetter, Chief of Radiology at Brigham and Women’s Faulkner Hospital, points out, identifying sudden alterations in sight is vital for accurate diagnosis and treatment.
Furthermore, if blurred vision is linked to dehydration, ensuring adequate hydration and using lubricating eye drops can help relieve discomfort, highlighting the connection between overall health and eye function.
Timely intervention for blurred vision can lead to positive outcomes, making awareness and proactive care essential. Therefore, we encourage you to maintain regular eye check-ups and to seek immediate consultation if you experience sudden changes in vision. Remember, we are here to help you through this process.

Eye Pain: A Symptom That May Indicate Retinal Detachment
While eye separation is often described as painless, we understand that many patients report discomfort or pain in the affected eye. This pain can vary in intensity and is frequently accompanied by symptoms such as flashes of light or floaters. Research indicates that approximately 20% of individuals with retinal detachment may experience eye pain, highlighting its potential significance as one of the key indicators of identifying eye discomfort. The presence of eye discomfort and blurred sight, particularly when coupled with these visual anomalies, warrants immediate attention.
Eye care professionals at Northwest Eye emphasize that discomfort can be one of the immediate signs requiring medical evaluation, serving as a warning that indicates the need for urgent intervention to prevent further complications. If you encounter these retinal detachment symptoms, we encourage you to arrange a consultation with a Northwest Eye physician for a comprehensive assessment. In addition to these symptoms, eye discomfort and vision changes are frequent indications that may suggest underlying conditions, such as retinal tears, diabetic retinopathy, and macular degeneration. These conditions can result from various abnormalities and may signal the presence of eye disease. Symptoms that go unaddressed can lead to significant health issues, making it crucial for patients to pursue expert medical assistance promptly.
Recent case studies have demonstrated the correlation between eye pain and the separation of the retina. For instance, patients who reported discomfort alongside other symptoms were more likely to receive timely diagnoses and appropriate treatments, ultimately improving their outcomes. One study discovered that individuals who sought assistance quickly because of eye discomfort had a 30% greater likelihood of effective treatment in comparison to those who postponed. Understanding the significance of eye pain and discomfort, including the potential risks, is crucial for eye health. It not only aids in the early detection of serious conditions but also empowers you to seek help promptly. As specialists in the area continue to emphasize, identifying discomfort as a possible indication of eye separation can greatly influence your treatment and healing.

Early Warning Signs: What to Look For in Retinal Detachment
Identifying the early warning signs is essential for maintaining your sight. We understand that noticing these symptoms can be concerning. Key symptoms to watch for include:
It’s common to feel alarmed if you experience sudden changes in clarity or the sensation of a curtain descending over your gaze, as these may be signs of prompt identification of retinal detachment symptoms. Understanding these signs is crucial. Research shows that 52.5% of ophthalmology students reported having no experience with cases of eye separation, highlighting a knowledge gap that could affect patient outcomes.
Specialists, such as Francesco Carones, MD, emphasize that early detection can lead to early warning signs of retinal detachment, greatly decreasing the likelihood of lasting sight impairment. By recognizing and monitoring these signs, you can take proactive steps to seek medical attention. Remember, we are here to help you through this process, ensuring the best possible outcomes for your eye health.
Vision Loss: A Serious Symptom of Retinal Detachment
Vision loss, whether partial or complete, can be a distressing retinal detachment symptom. This sudden loss may affect your central or peripheral vision, and we understand how alarming this can be. If you experience any level of sight loss, it is crucial to seek prompt medical assessment. Taking action can significantly enhance your chances of recovering your sight and avoiding lasting harm.
It’s important to recognize that various factors can lead to the separation of eye tissue, including:
- Eye injuries
- Infections
- Surgeries
- High myopia
- Age-related macular degeneration
Additionally, unclear vision can be a significant sign associated with retinal detachment symptoms, as it may indicate conditions such as retinal tears or diabetic retinopathy. We want to highlight three primary warning signs that could indicate retinal detachment and require immediate medical attention:
- A sudden increase in floaters
- A flash of light
- A shadow or curtain over your vision
Expert insights emphasize the importance of recognizing vision loss as a serious symptom of retinal detachment. Dr. Liji Thomas urges patients with a history of retinal separation to be vigilant for symptoms that could suggest a recurrence in the other eye. Case studies show that the size of the detachment plays a pivotal role in prognosis; detachments that spare the macula generally yield better recovery outcomes when treated promptly. In fact, a significant percentage of patients experience partial recovery, while others may face total loss, underscoring the critical nature of seeking help.
We encourage you to stay vigilant about your eyesight and seek immediate help if you notice any changes. Remember, you are not alone in this journey, and we are here to help you through this process.

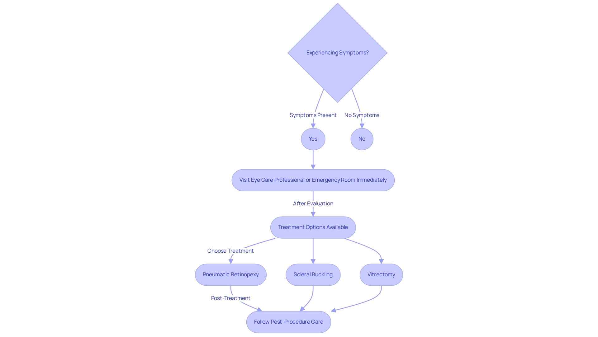
Immediate Action: What to Do If You Experience Retinal Detachment Symptoms
Experiencing symptoms such as flashes, floaters, or a dark shadow demands immediate action. We understand that these signs can be alarming; they indicate a potential retinal detachment that requires urgent evaluation by an eye specialist. Timely intervention significantly improves patient outcomes. For instance, a constant dark shadow or curtain-like appearance in your visual field is a crucial warning sign that should prompt urgent medical attention to prevent irreversible loss of sight. As Amber Erickson Gabbey states, “This eye issue is regarded as a medical emergency and necessitates prompt treatment to help prevent vision loss.”
Statistics reveal that retinal detachment symptoms can escalate quickly. Surgical methods such as:
- Pneumatic retinopexy
- Scleral buckling
- Vitrectomy
are frequently used to treat eye separation, and their success depends on how swiftly patients request assistance. It’s common to feel hesitant, but postponing treatment can result in complications, including permanent eyesight impairment.
If you notice any symptoms, do not hesitate—visit an eye clinic or an emergency room right away. Avoid waiting to see if the symptoms subside, as early detection and intervention are vital. Following treatment, adhere to specific instructions in your recovery, such as maintaining a specific position and avoiding certain activities, to support recovery and ensure the best possible outcome.
Understanding the importance of prompt action can empower you to respond swiftly to the symptoms of retinal detachment, ultimately safeguarding your vision. We are here to help you through this process.

Conclusion
Recognizing the symptoms of retinal detachment is crucial for preserving your vision and ensuring timely medical intervention. Key indicators, such as:
- Flashes of light
- An increase in floaters
- Dark shadows in your visual field
- Sudden changes in vision clarity
serve as urgent warnings that should never be ignored. We understand that this can be concerning, especially for those at higher risk, such as individuals with a history of retinal tears or other eye conditions.
Advancements in treatment have significantly enhanced recovery rates, demonstrating that early action can lead to outcomes exceeding 90% success in some cases. It’s vital for you to seek immediate medical attention upon noticing any of these warning signs, as delays can result in irreversible vision loss. With a commitment to patient-centered care, specialists emphasize the need for education and awareness to empower you in recognizing these critical symptoms.
In conclusion, staying vigilant about your eye health and understanding the implications of symptoms associated with retinal detachment can make a profound difference in preserving your vision. Early recognition and prompt action are essential steps you can take to safeguard your sight, reinforcing the message that when it comes to eye health, time is of the essence. We are here to help you through this process.
Frequently Asked Questions
What is the expertise of the team at Northwest Eye regarding eye health?
The team at Northwest Eye has over 50 years of experience in diagnosing and treating retina issues, utilizing cutting-edge technology and innovative techniques for accurate diagnoses and effective treatment plans.
Who is the lead ophthalmic surgeon at Northwest Eye, and what is their experience?
The lead ophthalmic surgeon at Northwest Eye has over 15 years of specialized experience and is dedicated to providing comprehensive care from initial diagnosis to post-operative follow-up.
How have recent advancements in eye surgery treatments impacted recovery rates?
Recent advancements in eye surgery treatments have significantly improved success rates, with research indicating that prompt action can lead to recovery rates exceeding 90%.
What is the typical recovery duration for eye surgery?
The recovery duration for eye surgery can range from a few weeks to several months, depending on the severity of the separation and the specific surgical methods employed.
What is the importance of recognizing retinal detachment symptoms?
Recognizing retinal detachment symptoms is crucial for early identification of potential complications and facilitates timely medical attention, especially for those with cataracts.
What are flashes of light, and what do they indicate?
Flashes of light, described as brief bursts or streaks, can indicate that the retina is being pulled or irritated, which is often associated with retinal detachment symptoms.
How common are eye tears and their relation to retinal detachment?
Individuals exhibiting signs of eye tears are 17.7 times more likely to encounter separation in the same eye over a 4.5-year follow-up period, making it important to seek prompt consultation if sudden flashes are observed.
What are floaters, and when should one be concerned about them?
Floaters appear as small dark spots or cobweb-like shapes drifting across vision, primarily due to changes in the vitreous gel. A sudden increase in floaters, especially when accompanied by flashes of light, can signal serious issues like retinal detachment.
What statistics are related to untreated eye ruptures and detachment?
If the eye’s inner layer ruptures, detachment occurs in 33% to 46% of instances if left untreated, highlighting the importance of seeking medical advice if there is a significant change in floaters.
What should a patient do if they notice changes in floaters?
If a patient notices a significant change in the quantity or appearance of floaters, it is crucial to seek medical advice without delay, as prompt intervention can significantly improve outcomes.
List of Sources
- Northwest Eye: Expert Diagnosis and Treatment for Retinal Detachment
- relias.com (https://relias.com/blog/10-inspiring-patient-experience-quotes)
- keck.usc.edu (https://keck.usc.edu/news/a-ophthalmology-solution-at-usc)
- crstoday.com (https://crstoday.com/articles/2011-jan/top-quotations)
- Flashes of Light: A Warning Sign of Retinal Detachment
- pmc.ncbi.nlm.nih.gov (https://pmc.ncbi.nlm.nih.gov/articles/PMC5609787)
- Floaters: Understanding Their Role in Retinal Detachment Symptoms
- pmc.ncbi.nlm.nih.gov (https://pmc.ncbi.nlm.nih.gov/articles/PMC5609787)
- aao.org (https://aao.org/eyecare-america/patient-quotes)
- Dark Shadows: Recognizing This Critical Symptom of Retinal Detachment
- patient.info (https://patient.info/doctor/retinal-detachment-pro)
- Demographics and Seasonality of Retinal Detachment, Retinal Breaks, and Posterior Vitreous Detachment from the Intelligent Research in Sight Registry – PMC (https://pmc.ncbi.nlm.nih.gov/articles/PMC9559074)
- philadelphia.refocuseyedoctors.com (https://philadelphia.refocuseyedoctors.com/eyecare-services/retinal-conditions-diseases/retinal-tears-and-detachments)
- Sudden Vision Changes: An Urgent Symptom of Retinal Detachment
- specialty.vision (https://specialty.vision/article/sudden-vision-loss-recognize-the-signs-seek-help)
- Great Quotes and Stats on How Vision Problems Can Interfere with Learning (https://thevisiontherapycenter.com/discovering-vision-therapy/bid/85490/great-quotes-and-stats-on-how-vision-problems-can-interfere-with-learning)
- kcretina.com (https://kcretina.com/blog/the-warning-signs-of-retinal-detachment-what-you-should-do)
- Blurred Vision: A Key Indicator of Potential Retinal Detachment
- Problem solving in emergency radiology
9781455758395, 1455758396 – DOKUMEN.PUB (https://dokumen.pub/problem-solving-in-emergency-radiology-9781455758395-1455758396.html) - healthline.com (https://healthline.com/health/eye-health/sudden-blurred-vision)
- Problem solving in emergency radiology
- Eye Pain: A Symptom That May Indicate Retinal Detachment
- Impact of Climate Change on Eye Diseases and Associated Economical Costs – PMC (https://pmc.ncbi.nlm.nih.gov/articles/PMC8297364)
- Early Warning Signs: What to Look For in Retinal Detachment
- pmc.ncbi.nlm.nih.gov (https://pmc.ncbi.nlm.nih.gov/articles/PMC12039965)
- crstoday.com (https://crstoday.com/articles/2011-jan/top-quotations)
- bookey.app (https://bookey.app/book/clinical-ophthalmology/quote)
- Vision Loss: A Serious Symptom of Retinal Detachment
- news-medical.net (https://news-medical.net/health/Retinal-Detachment-Prognosis.aspx)
- hammondopticians.co.uk (https://hammondopticians.co.uk/retinal-detachment)
- kcretina.com (https://kcretina.com/blog/the-warning-signs-of-retinal-detachment-what-you-should-do)
- Immediate Action: What to Do If You Experience Retinal Detachment Symptoms
- kcretina.com (https://kcretina.com/blog/the-warning-signs-of-retinal-detachment-what-you-should-do)
- healthline.com (https://healthline.com/health/retinal-detachment)





