Posted by: Northwest Eye in General on February 12, 2026
Introduction
Navigating the journey of recovery after cataract surgery can feel overwhelming. We understand that many patients grapple with the decision of whether to rely on their old glasses. It’s common to find that the surgical procedure significantly alters your vision, which can lead to discomfort or distortion when using previous prescriptions.
This article aims to address your concerns by exploring the critical considerations for determining if your old eyewear is suitable post-surgery. We’ll offer insights into when it might be necessary to seek a new prescription. With the potential for blurred vision and various eye conditions complicating recovery, it’s essential to ask: how can you ensure you’re making the best choice for your vision needs during this transitional period?
Remember, you’re not alone in this process. Many have walked this path and found clarity and comfort in seeking the right care.
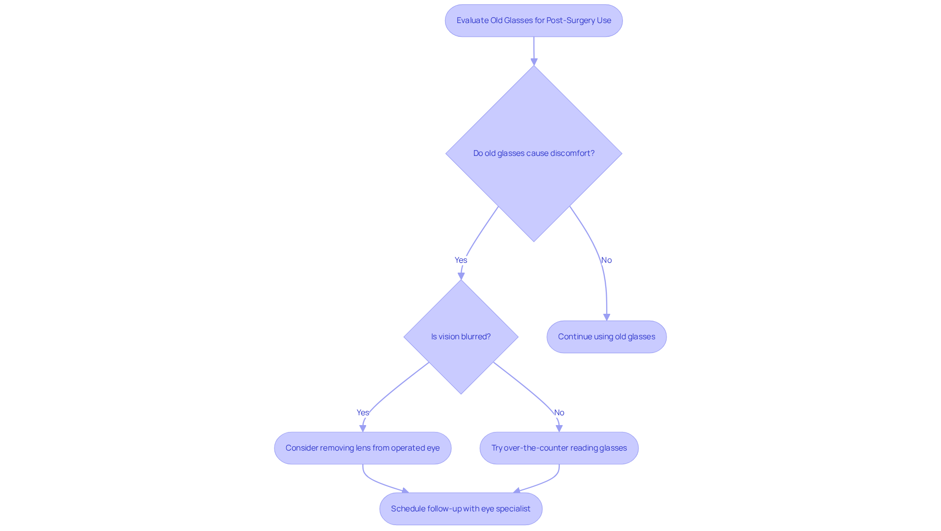
Evaluate the Suitability of Old Glasses for Post-Surgery Use
Assessing whether I should wear my old glasses after cataract surgery is essential for comfort. Many patients experience discomfort or distortion when using their previous prescription, as the procedure alters how the operated eye perceives sight. It’s common to have blurred vision due to various factors, such as uncorrected refractive errors, diabetic retinopathy, macular degeneration, or astigmatism, which can occur after cataract surgery. Full stabilization of your vision can take four to six weeks after surgery. Most people find that their vision clears up within a week, which can be reassuring during recovery.
Evaluate whether your old eyewear prescription aligns with your current vision needs. Approximately 30-50% of individuals may still require corrective lenses for specific tasks after surgery, depending on the type of intraocular lens (IOL) used. If you received a Light Adjustable Lens (LAL), remember that this advanced technology allows for adjustments post-surgery, offering a personalized approach to vision correction that can significantly enhance your visual experience.
If wearing your old glasses feels unbalanced, consider removing the lens from the side of the operated eye. This simple adjustment can help reduce discomfort and improve clarity during your adjustment period. If you experience significant discomfort or distortion, you might want to ask yourself, should I wear my old glasses after cataract surgery? Affordable over-the-counter reading glasses can be a suitable alternative for short-term comfort while your eyesight stabilizes.
Keep in mind that the complete stabilization of vision can take four to six weeks after surgery, so patience is key as you navigate your post-operative sight needs. We understand that it can be tempting to rub your eyes during recovery, but it’s important to avoid this to ensure proper healing.

Understand Limitations of Old Glasses After Surgery
We understand that after waiting 4 to 6 weeks after your procedure before getting a new prescription, your vision may not be as clear as you hope. It’s important to consider whether I should wear my old glasses after cataract surgery, as they might not provide the clarity you need for optimal sight. Reports indicate that 30% to 50% of individuals who undergo cataract surgery may still require glasses afterward, depending on the type of intraocular lens (IOL) implanted. Many patients find that their previous prescriptions no longer meet their needs, as blurred vision can arise from unaddressed refractive errors or other eye issues that may develop after surgery.
It’s common to feel discomfort if your prescription doesn’t match, since using outdated glasses can lead to headaches and visual distortions. During the recovery phase, it’s important to remember that your eyesight can change, which leads to the question: should I wear my old glasses after cataract surgery, as shifts in clarity may render them insufficient? We recommend waiting 4 to 6 weeks after your procedure before getting a new prescription. This allows your eyes to heal and stabilize.
If you’re experiencing ongoing issues with your old glasses, please consult with your eye care provider. It’s essential to determine if a new prescription is necessary. This step ensures you achieve the best possible visual outcome. Additionally, wearing sunglasses with 100% UV protection during recovery is crucial to shield your sensitive eyes from bright light and harmful UV rays.
We’re excited to share that the innovative Light Adjustable Lens (LAL) technology available at Northwest Eye offers a personalized approach to vision correction. This technology allows for adjustments after surgery, helping to better suit your lifestyle. We are here to help you through this process.

Monitor Vision Changes and Adjust Eyewear Accordingly
and Adjust Eyewear Accordingly
We understand that experiencing changes in your vision can be concerning. To help you manage these changes, consider maintaining a daily log to track any shifts in your eyesight, noting both improvements and challenges you may encounter.
It’s common to feel uncertain during recovery, especially when considering if I should wear my old glasses after posterior capsule opacification, since it may take several weeks for your sight to stabilize. On average, this recovery period lasts about 18 weeks, and patience is key.
If you notice symptoms, like increased blurriness or difficulty focusing, please don’t hesitate to reach out to your eye care provider for guidance. These symptoms can indicate various conditions, including cataracts or uncorrected refractive errors, which may need further evaluation.
Be prepared to adjust your eyewear as needed and consider the question, should I wear my old glasses after surgery, monitoring vision changes, using old glasses until your sight has fully stabilized. Remember, you’re not alone in this process.
Additionally, keep in mind the possibility of posterior capsule opacification, which can affect your vision after surgery. If you’ve received the innovative light-adjustable lens, this technology allows for adjustments even after surgery. Your doctor can fine-tune your sight to better suit your lifestyle. We are here to help you through this process.
Consult Your Eye Care Provider for New Prescription Needs
We understand that after your eye surgery, you may have questions and concerns about your recovery. Scheduling a follow-up appointment with your eye care provider at Northwest Eye about four to six weeks post-surgery is an important step in ensuring your eye care is tailored to your needs.
During this appointment, it’s essential to discuss any ongoing sight issues you might be experiencing, such as:
- Halos
- Glare
These symptoms are common, and addressing them can help you decide if you should wear my old glasses after cataract surgery. We encourage you to ask about the timeline for when your prescription can be properly evaluated, as this is vital for effective sight correction.
Your eye care provider will perform a thorough examination to assess your vision needs and address any concerns related to cataracts or other eye conditions. Remember, we are here to help you through this process, ensuring you receive the best care possible.
Conclusion
Assessing the suitability of your old glasses after cataract surgery is so important for achieving the best vision and comfort during your recovery. We understand that the changes in vision that often come with this surgery can make your previous prescriptions feel inadequate, leading to discomfort and visual distortions. Knowing when and how to adjust your eyewear is essential for navigating this transitional period effectively.
Many patients find that they still need corrective lenses post-surgery, depending on the type of intraocular lens used. It’s common to feel uncertain about your vision changes, so monitoring them closely and consulting with your eye care provider can help determine if a new prescription is necessary. Temporary solutions, like over-the-counter reading glasses, can offer relief while you wait for your vision to stabilize.
Ultimately, patience and open communication with your healthcare professionals are vital for a successful recovery. Embracing this journey with the right knowledge and support can significantly enhance your experience of regaining clear vision. Taking the time to evaluate your eyewear needs and making informed decisions will lead to better visual outcomes and overall satisfaction after cataract surgery.
Frequently Asked Questions
Can I wear my old glasses after cataract surgery?
It is essential to evaluate whether your old glasses align with your current vision needs, as many patients experience discomfort or distortion when using their previous prescription after surgery.
Why might my old glasses cause discomfort after cataract surgery?
Discomfort can arise because the cataract surgery alters how the operated eye perceives sight, leading to blurred vision due to uncorrected refractive errors or other eye conditions.
How long does it typically take for vision to clear up after cataract surgery?
Most people find that their vision clears up within a week after cataract surgery.
Will I still need corrective lenses after cataract surgery?
Approximately 30-50% of individuals may still require corrective lenses for specific tasks after surgery, depending on the type of intraocular lens (IOL) used.
What is a Light Adjustable Lens (LAL)?
A Light Adjustable Lens (LAL) is an advanced technology that allows for adjustments post-surgery, offering a personalized approach to vision correction that can enhance your visual experience.
What should I do if wearing my old glasses feels unbalanced?
If your old glasses feel unbalanced, consider removing the lens from the side of the operated eye to reduce discomfort and improve clarity during your adjustment period.
What alternatives are available if my old glasses cause significant discomfort?
Affordable over-the-counter reading glasses can be a suitable alternative for short-term comfort while your eyesight stabilizes.
How long does it take for vision to fully stabilize after cataract surgery?
Full stabilization of vision can take four to six weeks after cataract surgery.
Is it okay to rub my eyes during recovery from cataract surgery?
It is important to avoid rubbing your eyes during recovery to ensure proper healing.
List of Sources
- Evaluate the Suitability of Old Glasses for Post-Surgery Use
- centerforsight.net (https://centerforsight.net/blog/why-do-some-people-need-glasses-after-cataract-surgery)
- Can I Wear Old Glasses After Cataract Surgery in One Eye? (https://hampdenoptical.com/can-i-wear-my-old-glasses-after-cataract-surgery-one-eye)
- Should I wear my old glasses after Cataract Surgery? | Cataract Doctor – Professor Paul Ursell (https://cataract-doctor.com/should-i-wear-my-old-glasses-after-cataract-surgery)
- Glasses After Cataract Surgery: Indications & Our Advice (https://nvisioncenters.com/glasses/after-cataract-surgery)
- Understand Limitations of Old Glasses After Surgery
- Can I Wear Old Glasses After Cataract Surgery in One Eye? (https://hampdenoptical.com/can-i-wear-my-old-glasses-after-cataract-surgery-one-eye)
- Should I wear my old glasses after Cataract Surgery? | Cataract Doctor – Professor Paul Ursell (https://cataract-doctor.com/should-i-wear-my-old-glasses-after-cataract-surgery)
- Glasses After Cataract Surgery: Navigating Your Vision Post-Procedure (https://revitalvision.com/glasses-after-cataract-surgery)
- Glasses After Cataract Surgery: Indications & Our Advice (https://nvisioncenters.com/glasses/after-cataract-surgery)
- Monitor Vision Changes and Adjust Eyewear Accordingly
- How Does Vision Change After Cataract Surgery? (https://visionworks.com/articles-how-vision-changes-after-cataract-surgery?srsltid=AfmBOoobN4iyztDIGKhFkTwGhwluoTu4ItXESHSvIq9kywgH-bBgnvFv)
- Predictors of time to recovery from cataract surgery among cataract patients at Menelik II Comprehensive Specialized Hospital: a retrospective follow up study – PMC (https://pmc.ncbi.nlm.nih.gov/articles/PMC12023361)
- Blurred Vision After Cataract Surgery: How Long Does It Last? (https://healthline.com/health/eye-health/blurred-vision-after-cataract-surgery)
- missourieye.com (https://missourieye.com/blog/considering-vision-correction-these-6-patient-quotes-may-surprise-you)
- Patient Quotes – American Academy of Ophthalmology (https://aao.org/eyecare-america/patient-quotes)
- Consult Your Eye Care Provider for New Prescription Needs
- Glasses After Cataract Surgery: Indications & Our Advice (https://nvisioncenters.com/glasses/after-cataract-surgery)
- Cataract Surgery Follow Up Appointments: Why They Matter (https://swfleye.com/blog/3-ways-cataract-surgery-follow-ups-help)
- Why Follow-ups Are So Important After Cataract Surgery (https://griffey2020.com/blog/why-follow-ups-are-important-after-cataract-surgery)
- Cataract Surgery Follow-Up Care: Essential Steps for Recovery | Northwest Eye (https://nweyeclinic.com/cataract-surgery-follow-up-care-essential-steps-for-recovery)





